WARNING:
JavaScript is turned OFF. None of the links on this concept map will
work until it is reactivated.
If you need help turning JavaScript On, click here.
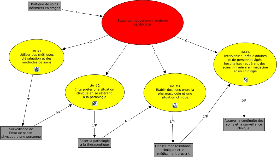
Cette carte de concepts créée avec IHMC CmapTools traite de: SA, Stage de médecine-chirurgie en cardiologie C UA #3 Établir des liens entre la pharmacologie et une situation clinique, Relier la pathologie à la thérapeutique I/P UA #3 Établir des liens entre la pharmacologie et une situation clinique, Stage de médecine-chirurgie en cardiologie C UA#4 Intervenir auprès d'adultes et de personnes âgés hospitalisés requérant des soins infirmiers en médecine et en chirurgie, UA#4 Intervenir auprès d'adultes et de personnes âgés hospitalisés requérant des soins infirmiers en médecine et en chirurgie I/P Assurer la continuité des soins et la surveillance clinique, Lier les manifestations cliniques et le médicament prescrit I/P UA#4 Intervenir auprès d'adultes et de personnes âgés hospitalisés requérant des soins infirmiers en médecine et en chirurgie, Stage de médecine-chirurgie en cardiologie C UA #2 Interpréter une situation clinique en se référant à la pathologie, UA #3 Établir des liens entre la pharmacologie et une situation clinique I/P Lier les manifestations cliniques et le médicament prescrit, Surveillance de l'état de santé physique d'une personne I/P UA #2 Interpréter une situation clinique en se référant à la pathologie, Pratique de soins infirmiers en stages P Stage de médecine-chirurgie en cardiologie, UA #1 Utiliser des méthodes d'évaluation et des méthodes de soins I/P Surveillance de l'état de santé physique d'une personne, Stage de médecine-chirurgie en cardiologie C UA #1 Utiliser des méthodes d'évaluation et des méthodes de soins, UA #2 Interpréter une situation clinique en se référant à la pathologie I/P Relier la pathologie à la thérapeutique