WARNING:
JavaScript is turned OFF. None of the links on this concept map will
work until it is reactivated.
If you need help turning JavaScript On, click here.
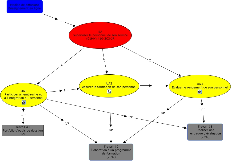
Cette carte de concepts créée avec IHMC CmapTools traite de: SA, SA Superviser le personnel de son service (01HH) 410-3C3-JR C UA3 Évaluer le rendement de son personnel, UA1 Participer à l'embauche et à l'intégration du personnel I/P Travail #1 Portfolio d'outils de dotation 55%, Modèle de diffusion: Enseignement en ligne R SA Superviser le personnel de son service (01HH) 410-3C3-JR, UA1 Participer à l'embauche et à l'intégration du personnel I/P Travail #2 Élaboration d'un programme de formation (20%), SA Superviser le personnel de son service (01HH) 410-3C3-JR C UA1 Participer à l'embauche et à l'intégration du personnel, UA1 Participer à l'embauche et à l'intégration du personnel P UA2 Assurer la formation de son personnel, UA1 Participer à l'embauche et à l'intégration du personnel I/P Travail #3 Réaliser une entrevue d'évaluation (25%), SA Superviser le personnel de son service (01HH) 410-3C3-JR C UA2 Assurer la formation de son personnel, UA2 Assurer la formation de son personnel P UA3 Évaluer le rendement de son personnel, UA3 Évaluer le rendement de son personnel I/P Travail #3 Réaliser une entrevue d'évaluation (25%), UA2 Assurer la formation de son personnel I/P Travail #2 Élaboration d'un programme de formation (20%), UA3 Évaluer le rendement de son personnel I/P Travail #2 Élaboration d'un programme de formation (20%)