WARNING:
JavaScript is turned OFF. None of the links on this concept map will
work until it is reactivated.
If you need help turning JavaScript On, click here.
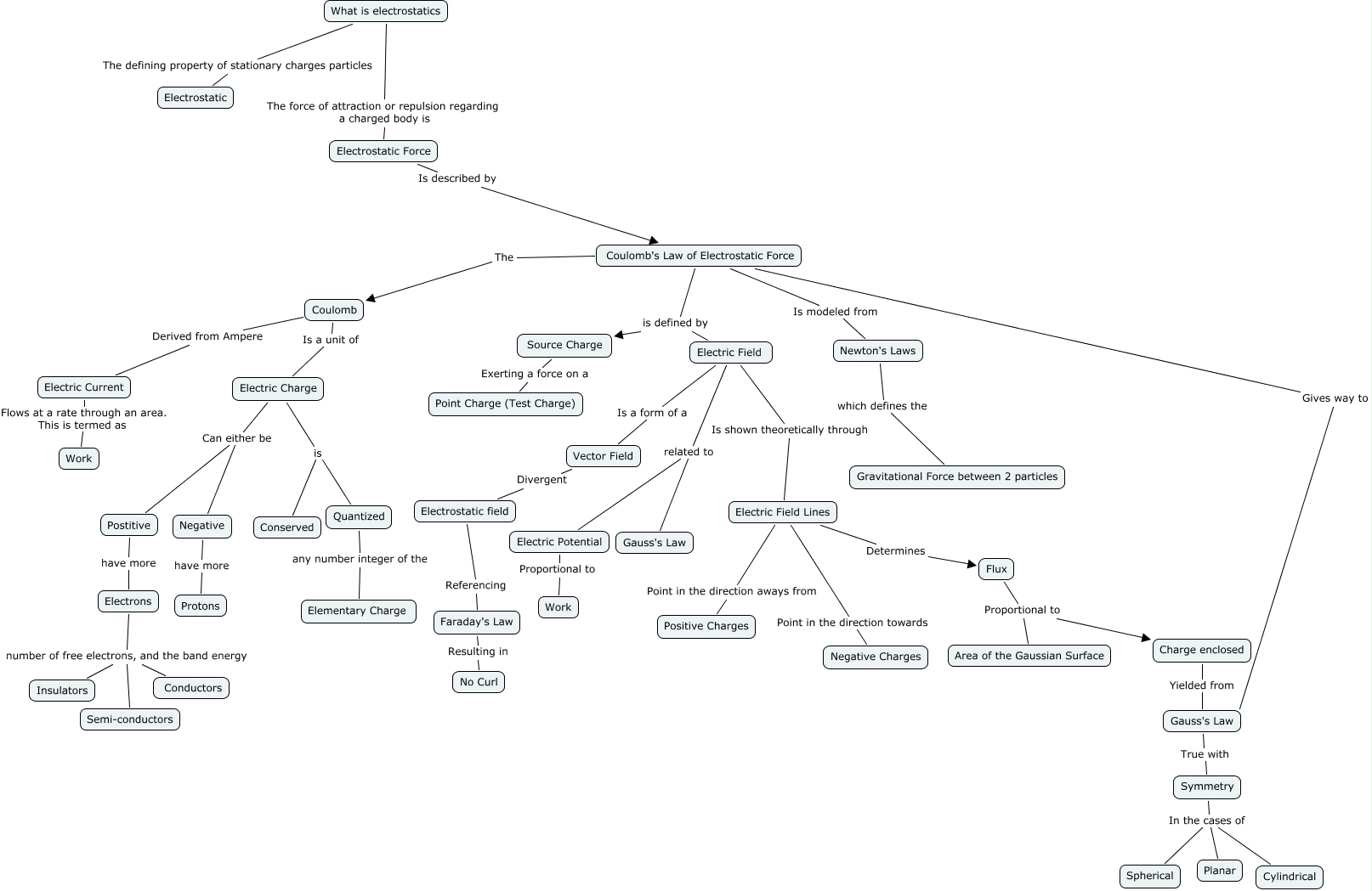
This Concept Map, created with IHMC CmapTools, has information related to: Electrostatics_Burton, Symmetry In the cases of Cylindrical, Electric Field Lines Point in the direction towards Negative Charges, Quantized any number integer of the Elementary Charge, Electric Charge Can either be Postitive, Coulomb Derived from Ampere Electric Current, Electrons number of free electrons, and the band energy Semi-conductors, Coulomb's Law of Electrostatic Force The Coulomb, Flux Proportional to Charge enclosed, Electric Current Flows at a rate through an area. This is termed as Work, Faraday's Law Resulting in No Curl, What is electrostatics The defining property of stationary charges particles Electrostatic, Coulomb's Law of Electrostatic Force is defined by Source Charge, Vector Field Divergent Electrostatic field, Electric Field Is shown theoretically through Electric Field Lines, Coulomb's Law of Electrostatic Force is defined by Electric Field, Electric Field Lines Determines Flux, Negative have more Protons, Electric Charge is Conserved, Electric Potential Proportional to Work, Electric Field Lines Point in the direction aways from Positive Charges