WARNING:
JavaScript is turned OFF. None of the links on this concept map will
work until it is reactivated.
If you need help turning JavaScript On, click here.
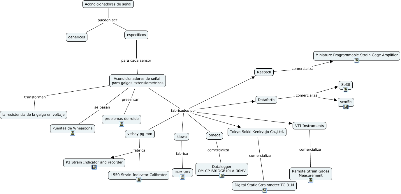
Este Cmap, tiene información relacionada con: Acondicionadores de señal para galgas extensiométricas, Acondicionadores de señal pueden ser específicos, Raetech comercializa Miniature Programmable Strain Gage Amplifier, Acondicionadores de señal para galgas extensiométricas fabricados por omega, omega comercializa Datalogger OM-CP-BRIDGE101A-30MV, Acondicionadores de señal pueden ser genéricos, kiowa fabrica DPM 9XX, Acondicionadores de señal para galgas extensiométricas presentan problemas de ruido, específicos para cada sensor Acondicionadores de señal para galgas extensiométricas, Tokyo Sokki Kenkyujo Co.,Ltd. comercializa Digital Static Strainmeter TC-31M, Acondicionadores de señal para galgas extensiométricas fabricados por vishay pg mm, Acondicionadores de señal para galgas extensiométricas fabricados por Tokyo Sokki Kenkyujo Co.,Ltd., Acondicionadores de señal para galgas extensiométricas se basan Puentes de Wheastone, Acondicionadores de señal para galgas extensiométricas fabricados por kiowa, Dataforth comercializa scm5b, Dataforth comercializa 8b38, Acondicionadores de señal para galgas extensiométricas fabricados por VTI Instruments, Acondicionadores de señal para galgas extensiométricas transforman la resistencia de la galga en voltaje, vishay pg mm fabrica P3 Strain Indicator and recorder, Acondicionadores de señal para galgas extensiométricas fabricados por Raetech, vishay pg mm fabrica 1550 Strain Indicator Calibrator