WARNING:
JavaScript is turned OFF. None of the links on this concept map will
work until it is reactivated.
If you need help turning JavaScript On, click here.
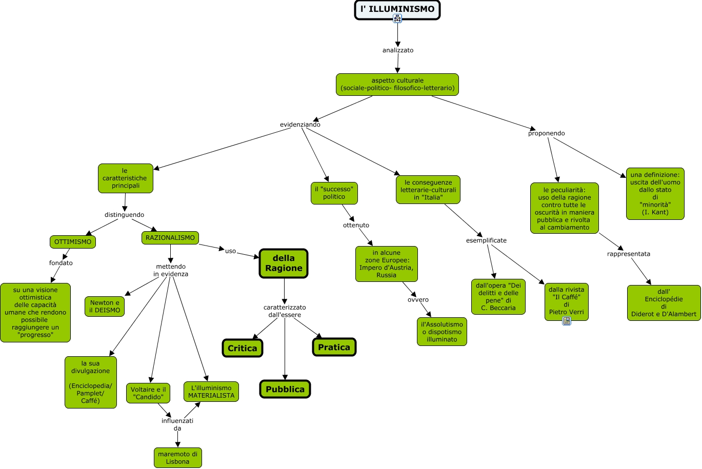
Questa Cmap, creata con IHMC CmapTools, contiene informazioni relative a: ILLUMINISMO, della Ragione caratterizzato dall'essere Pratica, RAZIONALISMO mettendo in evidenza Voltaire e il "Candido", della Ragione caratterizzato dall'essere Critica, aspetto culturale (sociale-politico- filosofico-letterario) proponendo una definizione: uscita dell'uomo dallo stato di "minorità" (I. Kant), aspetto culturale (sociale-politico- filosofico-letterario) proponendo le peculiarità: uso della ragione contro tutte le oscurità in maniera pubblica e rivolta al cambiamento, le peculiarità: uso della ragione contro tutte le oscurità in maniera pubblica e rivolta al cambiamento rappresentata dall' Enciclopédie di Diderot e D'Alambert, RAZIONALISMO mettendo in evidenza la sua divulgazione (Enciclopedia/ Pamplet/ Caffé), Voltaire e il "Candido" influenzati da maremoto di Lisbona, RAZIONALISMO mettendo in evidenza L'illuminismo MATERIALISTA, l' ILLUMINISMO analizzato aspetto culturale (sociale-politico- filosofico-letterario), il "successo" politico ottenuto in alcune zone Europee: Impero d'Austria, Russia, della Ragione caratterizzato dall'essere Pubblica, le conseguenze letterarie-culturali in "Italia" esemplificate dalla rivista "Il Caffé" di Pietro Verri, OTTIMISMO fondato su una visione ottimistica delle capacità umane che rendono possibile raggiungere un "progresso", in alcune zone Europee: Impero d'Austria, Russia ovvero il'Assolutismo o dispotismo illuminato, RAZIONALISMO mettendo in evidenza Newton e il DEISMO, le caratteristiche principali distinguendo RAZIONALISMO, aspetto culturale (sociale-politico- filosofico-letterario) evidenziando le caratteristiche principali, le caratteristiche principali distinguendo OTTIMISMO, RAZIONALISMO uso della Ragione