WARNING:
JavaScript is turned OFF. None of the links on this concept map will
work until it is reactivated.
If you need help turning JavaScript On, click here.
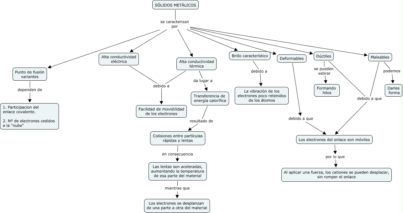
Este Cmap, tiene información relacionada con: solidos metalicos, SÓLIDOS METÁLICOS se caracterizan por Brillo característico, Deformables debido a que Los electrones del enlace son móviles, Las lentas son aceleradas, aumentando la temperatura de esa parte del material mientras que Los electrones se desplanzan de una parte a otra del material, Transferencia de energía calorífica resultado de Colisiones entre partículas rápidas y lentas, Alta conductividad térmica da lugar a Transferencia de energía calorífica, SÓLIDOS METÁLICOS se caracterizan por Maleables, SÓLIDOS METÁLICOS se caracterizan por Dúctiles, Alta conductividad eléctrica debido a Facilidad de movid¡lidad de los electrones, Punto de fusión variantes dependen de 1. Participacion del enlace covalente. 2. Nº de electrones cedidos a la "nube", Brillo característico debido a La vibración de los electrones poco retenidos de los átomos, SÓLIDOS METÁLICOS se caracterizan por Alta conductividad térmica, Colisiones entre partículas rápidas y lentas en consecuencia Las lentas son aceleradas, aumentando la temperatura de esa parte del material, SÓLIDOS METÁLICOS se caracterizan por Punto de fusión variantes, Maleables debido a que Los electrones del enlace son móviles, SÓLIDOS METÁLICOS se caracterizan por Alta conductividad eléctrica, SÓLIDOS METÁLICOS se caracterizan por Deformables, Alta conductividad térmica debido a Facilidad de movid¡lidad de los electrones, Dúctiles debido a que Los electrones del enlace son móviles, Los electrones del enlace son móviles por lo que Al aplicar una fuerza, los cationes se pueden desplazar, sin romper el enlace, Dúctiles se pueden estirar Formando hilos