WARNING:
JavaScript is turned OFF. None of the links on this concept map will
work until it is reactivated.
If you need help turning JavaScript On, click here.
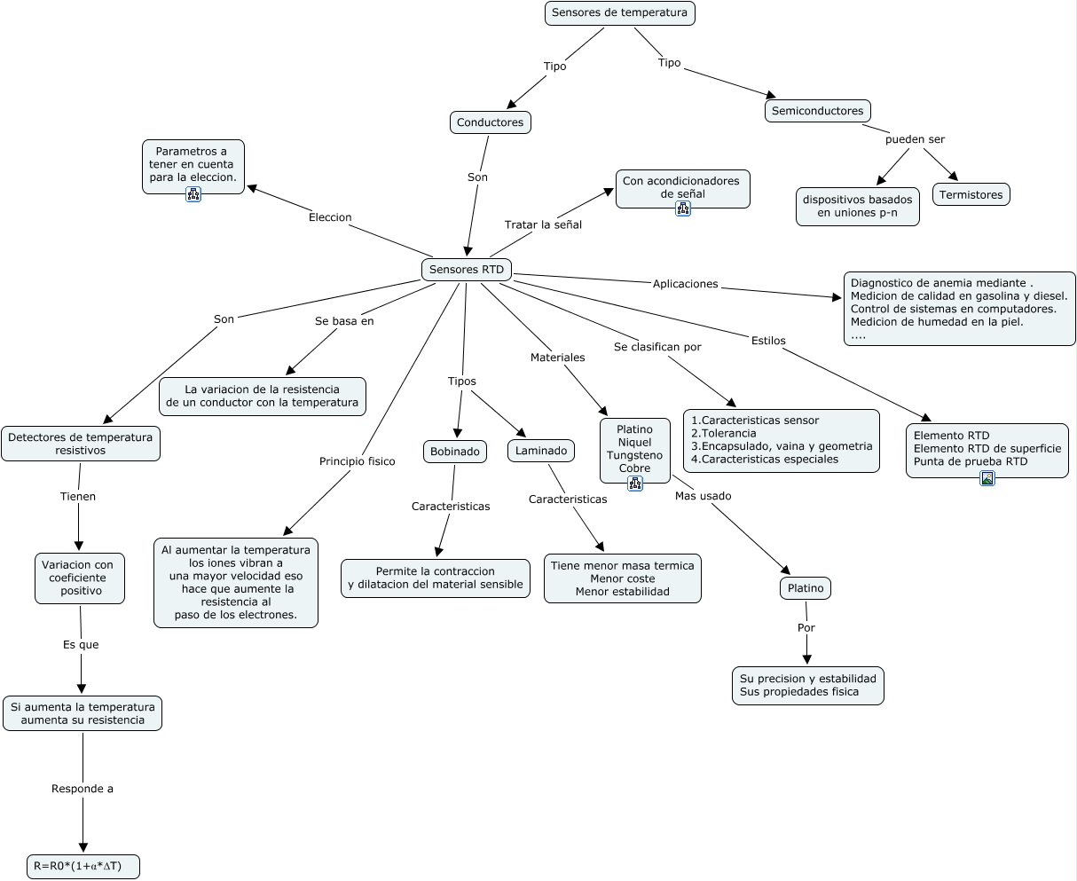
Este Cmap, tiene información relacionada con: RTDs, Semiconductores pueden ser Termistores, Sensores RTD Se clasifican por 1.Caracteristicas sensor 2.Tolerancia 3.Encapsulado, vaina y geometria 4.Caracteristicas especiales, Sensores de temperatura Tipo Conductores, Sensores RTD Eleccion Parametros a tener en cuenta para la eleccion., Sensores RTD Aplicaciones Diagnostico de anemia mediante . Medicion de calidad en gasolina y diesel. Control de sistemas en computadores. Medicion de humedad en la piel. ...., Platino Niquel Tungsteno Cobre Mas usado Platino, Sensores RTD Se basa en La variacion de la resistencia de un conductor con la temperatura, Semiconductores pueden ser dispositivos basados en uniones p-n, Sensores RTD Tratar la señal Con acondicionadores de señal, Bobinado Caracteristicas Permite la contraccion y dilatacion del material sensible, Detectores de temperatura resistivos Tienen Variacion con coeficiente positivo, Sensores RTD Estilos Elemento RTD Elemento RTD de superficie Punta de prueba RTD, Sensores RTD Tipos Bobinado, Si aumenta la temperatura aumenta su resistencia Responde a R=R0*(1+α*ΔT), Variacion con coeficiente positivo Es que Si aumenta la temperatura aumenta su resistencia, Sensores de temperatura Tipo Semiconductores, Laminado Caracteristicas Tiene menor masa termica Menor coste Menor estabilidad, Sensores RTD Tipos Laminado, Conductores Son Sensores RTD, Sensores RTD Principio fisico Al aumentar la temperatura los iones vibran a una mayor velocidad eso hace que aumente la resistencia al paso de los electrones.