WARNING:
JavaScript is turned OFF. None of the links on this concept map will
work until it is reactivated.
If you need help turning JavaScript On, click here.
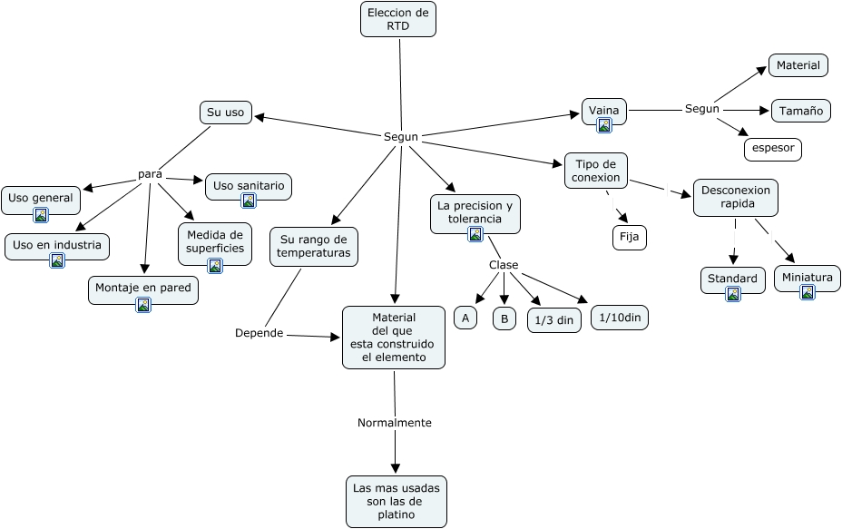
Este Cmap, tiene información relacionada con: Eleccion, La precision y tolerancia Clase A, Su uso para Uso general, Su uso para Uso sanitario, Su rango de temperaturas Depende Material del que esta construido el elemento, La precision y tolerancia Clase 1/10din, Tipo de conexion Fija, Vaina Segun Material, Desconexion rapida Standard, Eleccion de RTD Segun Vaina, Tipo de conexion Desconexion rapida, Desconexion rapida Miniatura, La precision y tolerancia Clase B, Eleccion de RTD Segun La precision y tolerancia, Eleccion de RTD Segun Material del que esta construido el elemento, Vaina Segun Tamaño, Su uso para Medida de superficies, Vaina Segun espesor, La precision y tolerancia Clase 1/3 din, Eleccion de RTD Segun Su uso, Eleccion de RTD Segun Tipo de conexion