WARNING:
JavaScript is turned OFF. None of the links on this concept map will
work until it is reactivated.
If you need help turning JavaScript On, click here.
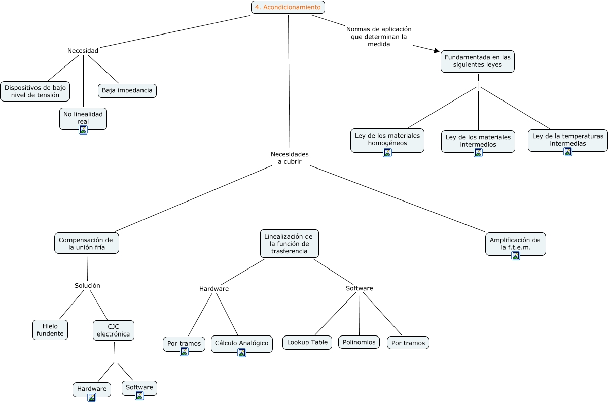
Este Cmap, tiene información relacionada con: 4. Acondicionamiento, 4. Acondicionamiento Necesidades a cubrir Compensación de la unión fría, Linealización de la función de trasferencia Hardware Cálculo Analógico, Compensación de la unión fría Solución CJC electrónica, Compensación de la unión fría Solución Hielo fundente, Linealización de la función de trasferencia Software Por tramos, CJC electrónica Hardware, 4. Acondicionamiento Necesidades a cubrir Linealización de la función de trasferencia, Linealización de la función de trasferencia Software Lookup Table, 4. Acondicionamiento Necesidad No linealidad real, Fundamentada en las siguientes leyes Ley de los materiales homogéneos, 4. Acondicionamiento Necesidad Dispositivos de bajo nivel de tensión, 4. Acondicionamiento Necesidades a cubrir Amplificación de la f.t.e.m., Linealización de la función de trasferencia Hardware Por tramos, Fundamentada en las siguientes leyes Ley de la temperaturas intermedias, CJC electrónica Software, Linealización de la función de trasferencia Software Polinomios, Fundamentada en las siguientes leyes Ley de los materiales intermedios, 4. Acondicionamiento Necesidad Baja impedancia, 4. Acondicionamiento Normas de aplicación que determinan la medida Fundamentada en las siguientes leyes