WARNING:
JavaScript is turned OFF. None of the links on this concept map will
work until it is reactivated.
If you need help turning JavaScript On, click here.
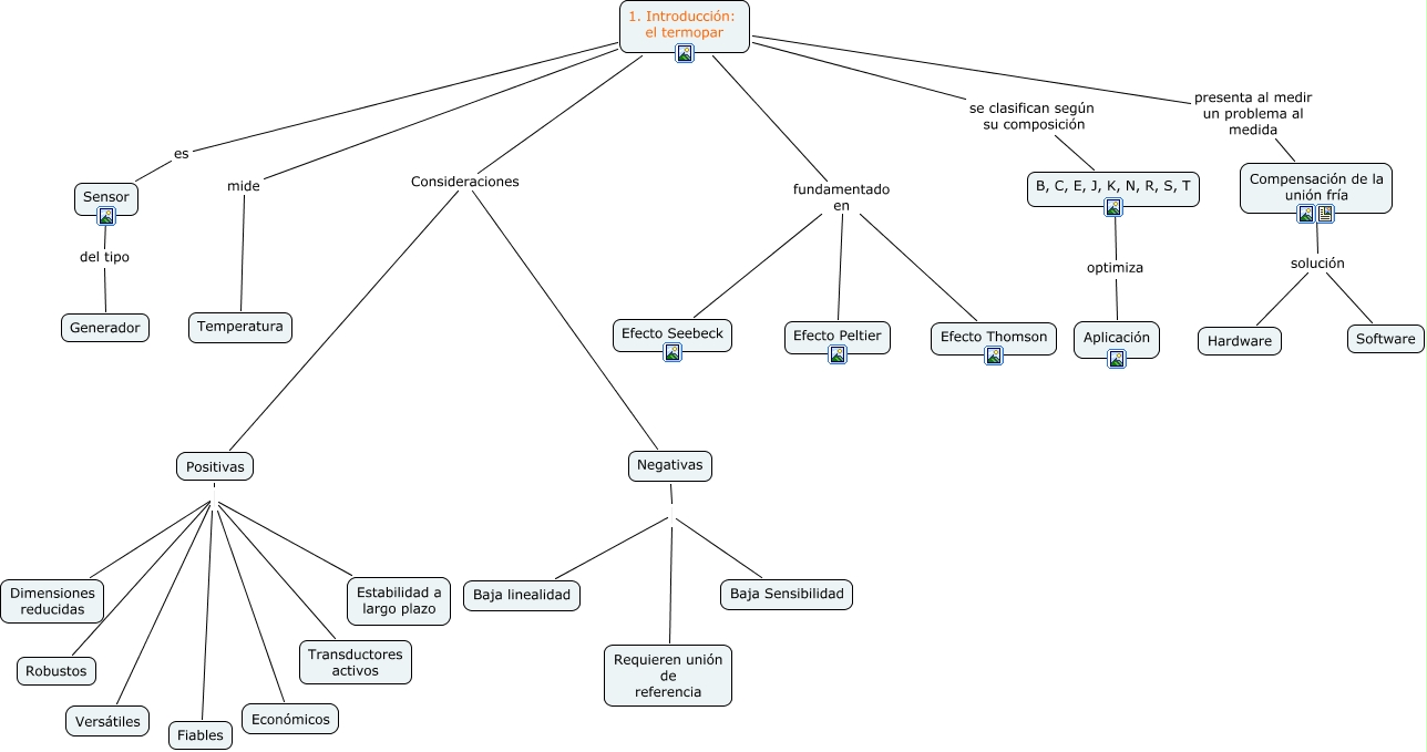
Este Cmap, tiene información relacionada con: 1. Introducción, B, C, E, J, K, N, R, S, T optimiza Aplicación, Sensor del tipo Generador, Positivas Fiables, 1. Introducción: el termopar se clasifican según su composición B, C, E, J, K, N, R, S, T, 1. Introducción: el termopar Consideraciones Negativas, Negativas Baja linealidad, 1. Introducción: el termopar fundamentado en Efecto Thomson, 1. Introducción: el termopar es Sensor, Compensación de la unión fría solución Software, Compensación de la unión fría solución Hardware, 1. Introducción: el termopar mide Temperatura, 1. Introducción: el termopar fundamentado en Efecto Seebeck, Negativas Baja Sensibilidad, Positivas Dimensiones reducidas, Positivas Transductores activos, Positivas Robustos, 1. Introducción: el termopar Consideraciones Positivas, Positivas Estabilidad a largo plazo, Positivas Económicos, Negativas Requieren unión de referencia