WARNING:
JavaScript is turned OFF. None of the links on this concept map will
work until it is reactivated.
If you need help turning JavaScript On, click here.
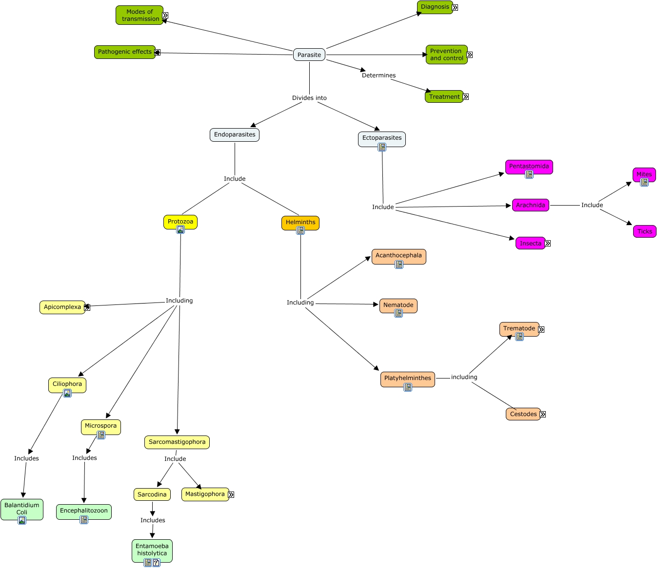
This Concept Map, created with IHMC CmapTools, has information related to: Parasites final, Hemosporidia Includes Hemoproteus, Mastigophora Includes Trichomonas, Cestode includes Pseudophyllidea, Trichomonas Include Trichomonas foetus, Antinematodal Include Tetrahydropyrimidines, Treatment Includes Surgical, Antiprotozoan Include Drugs effective against Amoebae and Flagellates, Flies Simulium, Ectoparasiticides Include Synthetic pyrethroids, Helminths Including Nematode, Trematode Includes Schistosomatidae, Mosquitoes Culex, Antinematodal Include Probenzimidazole, Trematode Includes Paramphistomatidae, Parasite Modes of transmission Through Skin, Pseudophyllidea Includes Diphyllobothrium spp., Cestode includes Cyclophyllidea, Coccidia Includes Cryptosporidium, Diagnosis Skin, Antitrematodal Include Newer salicylanilides