WARNING:
JavaScript is turned OFF. None of the links on this concept map will
work until it is reactivated.
If you need help turning JavaScript On, click here.
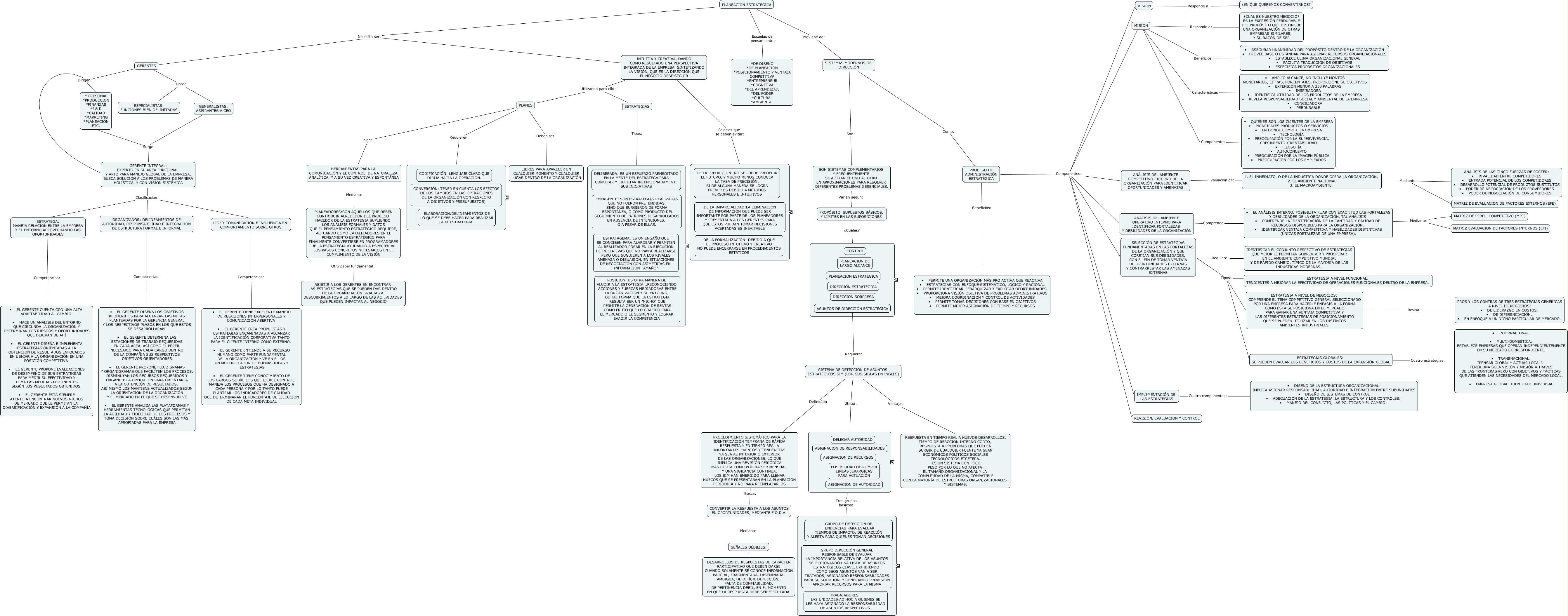
Este Cmap, tiene información relacionada con: GUIA 1 GERENCIA, PLANEACION ESTRATÉGICA Proviene de: SISTEMAS MODERNOS DE DIRECCIÓN, GERENTE INTEGRAL: EXPERTO EN SU ÁREA FUNCIONAL Y APTO PARA MANEJO GLOBAL DE LA EMPRESA, BUSCA SOLUCION A LOS PROBLEMAS DE MANERA HOLÍSTICA, Y CON VISIÓN SISTÉMICA Clasificacion: LIDER:COMUNICACIÓN E INFLUENCIA EN COMPORTAMIENTO SOBRE OTROS, PROCEDIMIENTO SISTEMÁTICO PARA LA IDENTIFICACIÓN TEMPRANA DE RÁPIDA RESPUESTA Y EN TIEMPO REAL A IMPORTANTES EVENTOS Y TENDENCIAS YA SEA AL INTERIOR O EXTERIOR DE LAS ORGANIZACIONES, LO QUE IMPLICA UNA REVISIÓN PERIÓDICA MÁS CORTA COMO PODRÍA SER MENSUAL, Y UNA VIGILANCIA CONTINUA. LOS SIM HAN EMERGIDO PARA LLENAR HUECOS QUE SE PRESENTABAN EN LA PLANEACIÓN PERIÓDICA Y NO PARA REEMPLAZARLOS Busca: CONVERTIR LA RESPUESTA A LOS ASUNTOS EN OPORTUNIDADES, MEDIANTE F.O.D.A., ESTRATEGIAS GLOBALES: SE PUEDEN EVALUAR LOS BENEFICIOS Y COSTOS DE LA EXPANSIÓN GLOBAL Cuatro estrategias: • INTERNACIONAL • MULTI-DOMÉSTICA: ESTABLECE EMPRESAS QUE OPERAN INDEPENDIENTEMENTE EN SU MERCADO CORRESPONDIENTE. • TRANSNACIONAL: “PENSAR GLOBAL Y ACTUAR LOCAL”. TENER UNA SOLA VISIÓN Y MISIÓN A TRAVES DE LAS FRONTERAS PERO CON OBJETIVOS Y TÁCTICAS QUE ATIENDEN LAS NECESIDADES DEL MERCADO LOCAL. • EMPRESA GLOBAL: IDENTIDAD UNIVERSAL, GERENTE INTEGRAL: EXPERTO EN SU ÁREA FUNCIONAL Y APTO PARA MANEJO GLOBAL DE LA EMPRESA, BUSCA SOLUCION A LOS PROBLEMAS DE MANERA HOLÍSTICA, Y CON VISIÓN SISTÉMICA Clasificacion: ORGANIZADOR: DELINEAMIENTOS DE AUTORIDAD, RESPONSABILIDAD E INTEGRACIÓN DE ESTRUCTURA FORMAL E INFORMAL, ESTRATEGIA A NIVEL DE NEGOCIOS: COMPRENDE EL TEMA COMPETITIVO GENERAL SELECCIONADO POR UNA EMPRESA PARA HACERLE ÉNFASIS A LA FORMA COMO ÉSTA SE POSICIONA EN EL MERCADO PARA GANAR UNA VENTAJA COMPETITIVA Y LAS DIFERENTES ESTRATEGIAS DE POSICIONAMIENTO QUE SE PUEDEN UTILIZAR EN LOS DISTINTOS AMBIENTES INDUSTRIALES. Revisa: PROS Y LOS CONTRAS DE TRES ESTRATEGIAS GENÉRICAS A NIVEL DE NEGOCIOS: • DE LIDERAZGO EN COSTOS, • DE DIFERENCIACIÓN, • EN ENFOQUE A UN NICHO PARTICULAR DE MERCADO., 1. EL INMEDIATO, O DE LA INDUSTRIA DONDE OPERA LA ORGANIZACIÓN, 2. EL AMBIENTE NACIONAL 3. EL MACROAMBIENTE. Mediante ANALISIS DE LAS CINCO FUERZAS DE PORTER: • RIVALIDAD ENTRE COMPETIDORES • ENTRADA POTENCIAL DE LOS COMPETIDORES • DESARROLLO POTENCIAL DE PRODUCTOS SUSTITUTOS • PODER DE NEGOCIACIÓN DE LOS PROVEEDORES • PODER DE NEGOCIACIÓN DE CONSUMIDORES, INTUITIA Y CREATIVA, DANDO COMO RESULTADO UNA PERSPECTIVA INTEGRADA DE LA EMPRESA, SINTETIZANDO LA VISIÓN, QUE ES LA DIRECCIÓN QUE EL NEGOCIO DEBE SEGUIR Utilizando para ello: PLANES, GERENTES Tipos: ESPECIALISTAS: FUNCIONES BIEN DELIMITADAS, ANÁLISIS DEL AMBIENTE OPERATIVO INTERNO PARA IDENTIFICAR FORTALEZAS Y DEBILIDADES DE LA ORGANIZACIÓN Comprende • EL ANÁLISIS INTERNO, POSIBILITA FIJAR CON EXACTITUD LAS FORTALEZAS Y DEBILIDADES DE LA ORGANIZACIÓN. TAL ANÁLISIS • COMPRENDE LA IDENTIFICACIÓN DE LA CANTIDAD Y CALIDAD DE RECURSOS DISPONIBLES PARA LA ORGANIZACIÓN. • IDENTIFICAR VENTAJA COMPETITIVA Y HABILIDADES DISTINTIVAS (ÚNICAS FORTALEZAS DE UNA EMPRESA),, GERENTES Tipos: GENERALISTAS: ASPIRANTES A CEO, ANÁLISIS DEL AMBIENTE COMPETITIVO EXTERNO DE LA ORGANIZACIÓN PARA IDENTIFICAR OPORTUNIDADES Y AMENAZAS Evaluacion de: 1. EL INMEDIATO, O DE LA INDUSTRIA DONDE OPERA LA ORGANIZACIÓN, 2. EL AMBIENTE NACIONAL 3. EL MACROAMBIENTE., SISTEMAS MODERNOS DE DIRECCIÓN Como: PROCESO DE ADMINISTRACIÓN ESTRATÉGICA, MISION Componentes • QUIÉNES SON LOS CLIENTES DE LA EMPRESA • PRINCIPALES PRODUCTOS O SERVICIOS • EN DONDE COMPITE LA EMPRESA • TECNOLOGÍA • PREOCUPACIÓN POR LA SUPERVIVENCIA, CRECIMIENTO Y RENTABILIDAD • FILOSOFÍA • AUTOCONCEPTO • PREOCUPACIÓN POR LA IMAGEN PÚBLICA • PREOCUPACIÓN POR LOS EMPLEADOS, ORGANIZADOR: DELINEAMIENTOS DE AUTORIDAD, RESPONSABILIDAD E INTEGRACIÓN DE ESTRUCTURA FORMAL E INFORMAL Competencias: • EL GERENTE DISEÑA LOS OBJETIVOS REQUERIDOS PARA ALCANZAR LAS METAS PLANTEADAS POR LA GERENCIA GENERAL Y LOS RESPECTIVOS PLAZOS EN LOS QUE ESTOS SE DESARROLLARAN • EL GERENTE DETERMINA LAS ESTACIONES DE TRABAJO REQUERIDAS EN CADA ÁREA, ASÍ COMO EL PERFIL NECESARIO PARA CADA CARGO DENTRO DE LA COMPAÑÍA SUS RESPECTIVOS OBJETIVOS ORIENTADORES • EL GERENTE PROPONE FLUJO GRAMAS Y ORGANIGRAMAS QUE FACILITEN LOS PROCESOS, DISMINUYAN LOS RECURSOS REQUERIDOS Y ORGANICE LA OPERACIÓN PARA ORIENTARLA A LA OBTENCIÓN DE RESULTADOS, ASÍ MISMO LOS MANTIENE ACTUALIZADOS SEGÚN LA ORIENTACIÓN DE LA ORGANIZACIÓN Y EL MERCADO EN EL QUE SE DESENVUELVE • EL GERENTE ANALIZA LAS PLATAFORMAS Y HERRAMIENTAS TECNOLÓGICAS QUE PERMITAN LA AGILIDAD Y FIDELIDAD DE LOS PROCESOS Y TOMA DECISIÓN SOBRE CUÁLES SON LAS MÁS APROPIADAS PARA LA EMPRESA, SISTEMA DE DETECCIÓN DE ASUNTOS ESTRATÉGICOS SIM (POR SUS SIGLAS EN INGLÉS) Utiliza: ????, SISTEMA DE DETECCIÓN DE ASUNTOS ESTRATÉGICOS SIM (POR SUS SIGLAS EN INGLÉS) Ventajas RESPUESTA EN TIEMPO REAL A NUEVOS DESARROLLOS, TIEMPO DE REACCIÓN INTERNO CORTO, RESPUESTA A PROBLEMAS QUE PUEDEN SURGIR DE CUALQUIER FUENTE YA SEAN ECONÓMICOS POLÍTICOS SOCIALES TECNOLÓGICOS ETCÉTERA. ES UN SISTEMA CON POCO PESO POR LO QUE NO AFECTA EL TAMAÑO ORGANIZACIONAL Y LA COMPLEJIDAD DE LA MISMA, COMPATIBLE CON LA MAYORÍA DE ESTRUCTURAS ORGANIZACIONALES Y SISTEMAS., PROCESO DE ADMINISTRACIÓN ESTRATÉGICA Componentes: VISIÓN, • EL ANÁLISIS INTERNO, POSIBILITA FIJAR CON EXACTITUD LAS FORTALEZAS Y DEBILIDADES DE LA ORGANIZACIÓN. TAL ANÁLISIS • COMPRENDE LA IDENTIFICACIÓN DE LA CANTIDAD Y CALIDAD DE RECURSOS DISPONIBLES PARA LA ORGANIZACIÓN. • IDENTIFICAR VENTAJA COMPETITIVA Y HABILIDADES DISTINTIVAS (ÚNICAS FORTALEZAS DE UNA EMPRESA), Mediante: MATRIZ DE PERFIL COMPETITIVO (MPC), SEÑALES DÉBILIES: Son: DESARROLLOS DE RESPUESTAS DE CARÁCTER PARTICIPATIVO QUE DEBEN DARSE CUANDO SOLAMENTE SE CONOCE INFORMACIÓN PARCIAL, FRAGMENTADA, DISEMINADA, AMBIGUA, DE DIFÍCIL DETECCIÓN, FALTA DE CONFIABILIDAD, DE PERTINENCIA DÉBIL, EN EL MOMENTO EN QUE LA RESPUESTA DEBE SER EJECUTADA