WARNING:
JavaScript is turned OFF. None of the links on this concept map will
work until it is reactivated.
If you need help turning JavaScript On, click here.
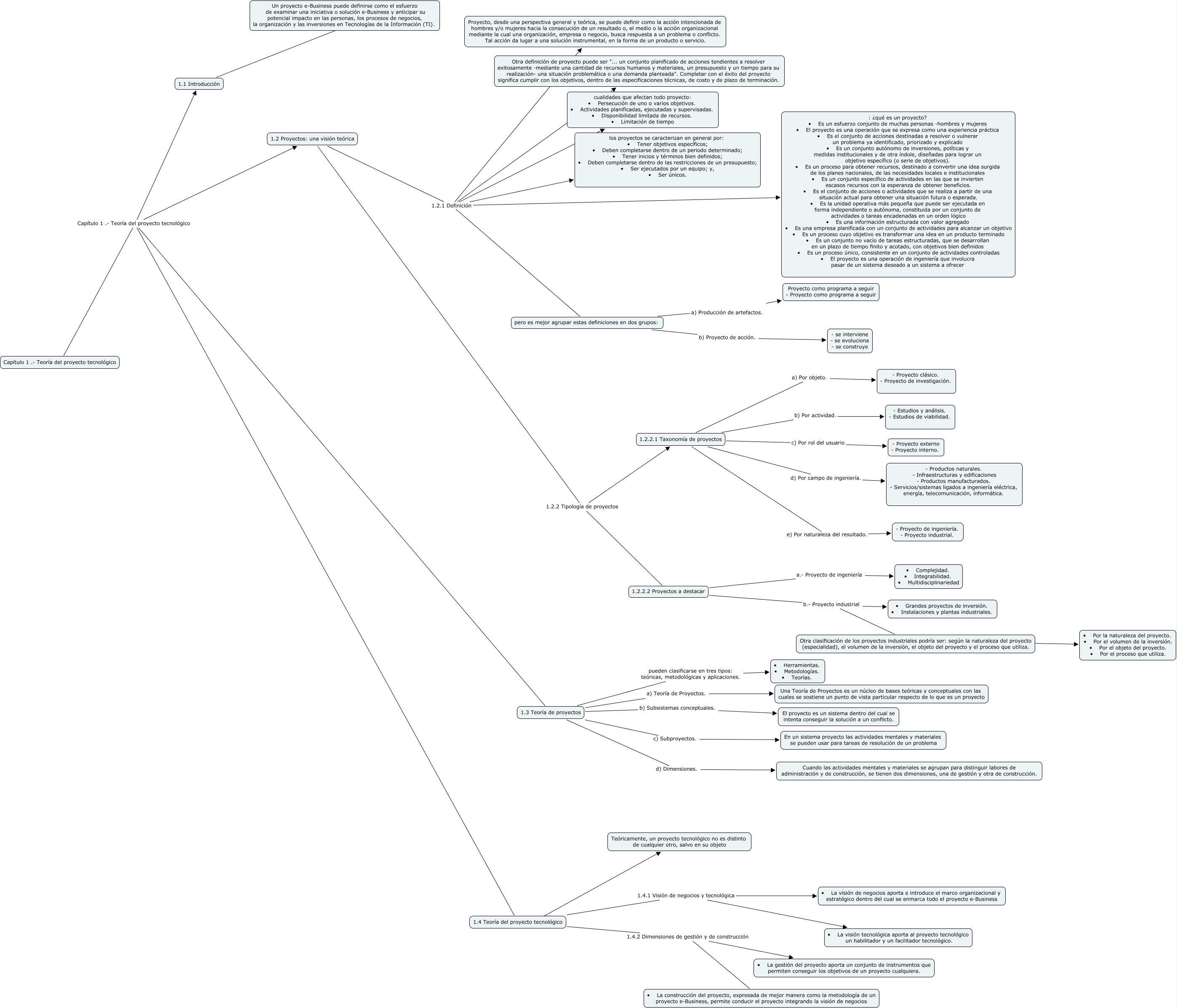
Este Cmap, tiene información relacionada con: Capítulo 1 .- Teoría del proyecto tecnológico, 1.2 Proyectos: una visión teórica 1.2.1 Definición los proyectos se caracterizan en general por: • Tener objetivos específicos; • Deben completarse dentro de un periodo determinado; • Tener inicios y términos bien definidos; • Deben completarse dentro de las restricciones de un presupuesto; • Ser ejecutados por un equipo; y, • Ser únicos., 1.4 Teoría del proyecto tecnológico 1.4.1 Visión de negocios y tecnológica • La visión tecnológica aporta al proyecto tecnológico un habilitador y un facilitador tecnológico., 1.3 Teoría de proyectos pueden clasificarse en tres tipos: teóricas, metodológicas y aplicaciones. • Herramientas. • Metodologías. • Teorías., 1.2.2.1 Taxonomía de proyectos e) Por naturaleza del resultado. - Proyecto de ingeniería. - Proyecto industrial., 1.4 Teoría del proyecto tecnológico 1.4.2 Dimensiones de gestión y de construcción • La gestión del proyecto aporta un conjunto de instrumentos que permiten conseguir los objetivos de un proyecto cualquiera., Otra clasificación de los proyectos industriales podría ser: según la naturaleza del proyecto (especialidad), el volumen de la inversión, el objeto del proyecto y el proceso que utiliza. ???? • Por la naturaleza del proyecto. • Por el volumen de la inversión. • Por el objeto del proyecto. • Por el proceso que utiliza., 1.2 Proyectos: una visión teórica 1.2.2 Tipología de proyectos 1.2.2.1 Taxonomía de proyectos, 1.2 Proyectos: una visión teórica 1.2.2 Tipología de proyectos 1.2.2.2 Proyectos a destacar, 1.2 Proyectos: una visión teórica 1.2.1 Definición pero es mejor agrupar estas definiciones en dos grupos:, 1.2.2.1 Taxonomía de proyectos c) Por rol del usuario - Proyecto externo - Proyecto interno., 1.2.2.1 Taxonomía de proyectos d) Por campo de ingeniería. - Productos naturales. - Infraestructuras y edificaciones - Productos manufacturados. - Servicios/sistemas ligados a ingeniería eléctrica, energía, telecomunicación, informática., 1.2 Proyectos: una visión teórica 1.2.1 Definición cualidades que afectan todo proyecto: • Persecución de uno o varios objetivos. • Actividades planificadas, ejecutadas y supervisadas. • Disponibilidad limitada de recursos. • Limitación de tiempo, Capítulo 1 .- Teoría del proyecto tecnológico Capítulo 1 .- Teoría del proyecto tecnológico 1.3 Teoría de proyectos, 1.3 Teoría de proyectos b) Subsistemas conceptuales. El proyecto es un sistema dentro del cual se intenta conseguir la solución a un conflicto., 1.2.2.2 Proyectos a destacar b.- Proyecto industrial Otra clasificación de los proyectos industriales podría ser: según la naturaleza del proyecto (especialidad), el volumen de la inversión, el objeto del proyecto y el proceso que utiliza., 1.3 Teoría de proyectos c) Subproyectos. En un sistema proyecto las actividades mentales y materiales se pueden usar para tareas de resolución de un problema, Capítulo 1 .- Teoría del proyecto tecnológico Capítulo 1 .- Teoría del proyecto tecnológico 1.1 Introducción, 1.2.2.2 Proyectos a destacar a.- Proyecto de ingeniería • Complejidad. • Integrabilidad. • Multidisciplinariedad, 1.2.2.1 Taxonomía de proyectos b) Por actividad. - Estudios y análisis. - Estudios de viabilidad., 1.3 Teoría de proyectos a) Teoría de Proyectos. Una Teoría de Proyectos es un núcleo de bases teóricas y conceptuales con las cuales se sostiene un punto de vista particular respecto de lo que es un proyecto