WARNING:
JavaScript is turned OFF. None of the links on this concept map will
work until it is reactivated.
If you need help turning JavaScript On, click here.
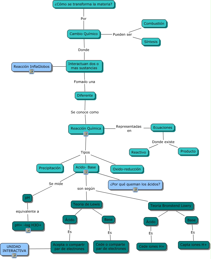
Este Cmap, tiene información relacionada con: como se transforma la materia, Teoria Bronstend Lowry ???? Ácido, Teoria de Lewis ???? Ácido, Interactuan dos o mas sustancias Fomado una Diferente, Acido- Base ???? ¿Por qué queman los ácidos?, Reacción Química Tipos Acido- Base, Reacción Química Tipos Oxido-reducción, Teoria de Lewis ???? Base, Base Es Capta iones H+, Cambio Químico Pueden ser Combustión, Acido- Base son según Teoria de Lewis, Cambio Químico Pueden ser Síntesis, Diferente Se conoce como Reacción Química, Ácido Es Cede iones H+, Base Es Cede o comparte par de electrones, Reacción Química Tipos Precipitación, Acido- Base son según Teoria Bronstend Lowry, Ácido Es Acepta o compartr par de electrones, Interactuan dos o mas sustancias ???? Reacción InflaGlobos, Acepta o compartr par de electrones ???? UNIDAD INTERACTIVA, Acido- Base Se mide pH