WARNING:
JavaScript is turned OFF. None of the links on this concept map will
work until it is reactivated.
If you need help turning JavaScript On, click here.
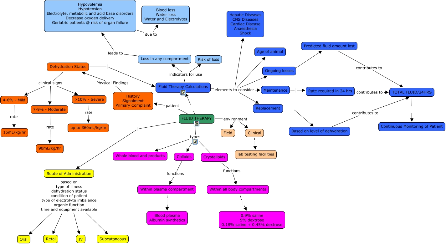
This Concept Map, created with IHMC CmapTools, has information related to: Fluid therapy, FLUID THERAPY types Whole blood and products, Route of Administration based on type of illness dehydration status condition of patient type of electrolyte imbalance organic function time and equipment available IV, Within plasma compartment Blood plasma Albumin synthetics, Loss in any compartment leads to Hypovolemia Hypotension Electrolyte, metabolic and acid base disorders Decrease oxygen delivery Geriatric patients @ risk of organ failure, Crystalloids functions Within all body compartments, Colloids functions Within plasma compartment, FLUID THERAPY types Crystalloids, Maintenance Rate required in 24 hrs, FLUID THERAPY environment Clinical, TOTAL FLUID/24HRS Continuous Monitoring of Patient, FLUID THERAPY types Colloids, FLUID THERAPY Route of Administration, FLUID THERAPY patient History Signalment Primary Complaint, Fluid Therapy Calculations indicators for use Risk of loss, History Signalment Primary Complaint Physical Findings Dehydration Status, Fluid Therapy Calculations indicators for use Loss in any compartment, Replacement Based on level of dehydration, Based on level of dehydration contributes to TOTAL FLUID/24HRS, Fluid Therapy Calculations elements to consider Replacement, FLUID THERAPY environment Field