WARNING:
JavaScript is turned OFF. None of the links on this concept map will
work until it is reactivated.
If you need help turning JavaScript On, click here.
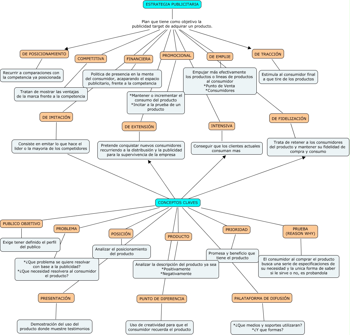
Este Cmap, tiene información relacionada con: ESTRATEGIA PUBLICITARIA MICHAEL PERDOMO, FINANCIERA ???? Politica de presencia en la mente del consumidor, acaparando el espacio publicitario, frente a la competencia, ESTRATEGIA PUBLICITARIA Plan que tiene como objetivo la publicidad target de adquirar un producto. DE FIDELIZACIÓN, INTENSIVA ???? Conseguir que los clientes actuales consuman mas, CONCEPTOS CLAVES ???? PRIORIDAD, CONCEPTOS CLAVES ???? PRUEBA (REASON WHY), DE FIDELIZACIÓN ???? Trata de retener a los consumidores del producto y mantener su fidelidad de compra y consumo, Consiste en emitar lo que hace el lider o la mayoria de los competidores ???? Pretende conquistar nuevos consumidores recurriendo a la distribusión y la publicidad para la supervivencia de la empresa, DE EMPUJE ???? Empujar más efectivamente los productos o lineas de productos al consumidor *Punto de Venta *Consumidores, COMPETITIVA ???? Tratan de mostrar las ventajas de la marca frente a la competencia, PUBLICO OBJETIVO ???? Exige tener definido el perfil del publico, Consiste en emitar lo que hace el lider o la mayoria de los competidores ???? Conseguir que los clientes actuales consuman mas, PRIORIDAD ???? Promesa y beneficio que tiene el producto, ESTRATEGIA PUBLICITARIA Plan que tiene como objetivo la publicidad target de adquirar un producto. INTENSIVA, ESTRATEGIA PUBLICITARIA Plan que tiene como objetivo la publicidad target de adquirar un producto. DE EMPUJE, CONCEPTOS CLAVES ???? PRODUCTO, ESTRATEGIA PUBLICITARIA Plan que tiene como objetivo la publicidad target de adquirar un producto. DE POSICIONAMIENTO, ESTRATEGIA PUBLICITARIA Plan que tiene como objetivo la publicidad target de adquirar un producto. DE EXTENSIÓN, CONCEPTOS CLAVES ???? POSICIÓN, DE POSICIONAMIENTO ???? Recurrir a comparaciones con la competencia ya posicionada, CONCEPTOS CLAVES ???? PALATAFORMA DE DIFUSIÓN