WARNING:
JavaScript is turned OFF. None of the links on this concept map will
work until it is reactivated.
If you need help turning JavaScript On, click here.
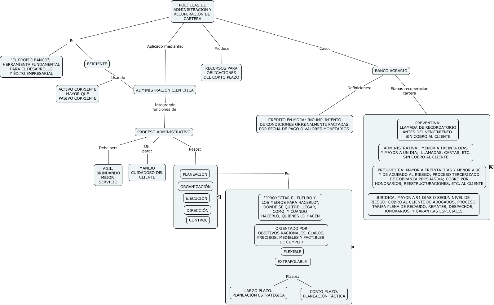
Este Cmap, tiene información relacionada con: cartera activ1, EFICIENTE Usando ACTIVO CORRIENTE MAYOR QUE PASIVO CORRIENTE, POLÍTICAS DE ADMINISTRACIÓN Y RECUPERACIÓN DE CARTERA Es "EL PROPIO BANCO"; HERRAMIENTA FUNDAMENTAL PARA EL DESARROLLO Y ÉXITO EMPRESARIAL, EXTRAPOLABLE Plazos: CORTO PLAZO: PLANEACIÓN TÁCTICA, EFICIENTE Usando ADMINISTRACIÓN CIENTÍFICA, EXTRAPOLABLE Plazos: LARGO PLAZO: PLANEACIÓN ESTRATÉGICA, PROCESO ADMINISTRATIVO Pasos: ????, BANCO AGRARIO Definiciones: CRÉDITO EN MORA: INCUMPLIMIENTO DE CONDICIONES ORIGINALMENTE PACTADAS, POR FECHA DE PAGO O VALORES MONETARIOS., PLANEACIÓN Es: ????, PROCESO ADMINISTRATIVO Debe ser: AGIL, BRINDANDO MEJOR SERVICIO, ADMINISTRACIÓN CIENTÍFICA Integrando funciones de: PROCESO ADMINISTRATIVO, POLÍTICAS DE ADMINISTRACIÓN Y RECUPERACIÓN DE CARTERA Es EFICIENTE, POLÍTICAS DE ADMINISTRACIÓN Y RECUPERACIÓN DE CARTERA Aplicado mediante: ADMINISTRACIÓN CIENTÍFICA, BANCO AGRARIO Etapas recuperación cartera ????, PROCESO ADMINISTRATIVO Útil para: MANEJO CUIDADOSO DEL CLIENTE, POLÍTICAS DE ADMINISTRACIÓN Y RECUPERACIÓN DE CARTERA Produce RECURSOS PARA OBLIGACIONES DEL CORTO PLAZO, POLÍTICAS DE ADMINISTRACIÓN Y RECUPERACIÓN DE CARTERA Caso: BANCO AGRARIO