WARNING:
JavaScript is turned OFF. None of the links on this concept map will
work until it is reactivated.
If you need help turning JavaScript On, click here.
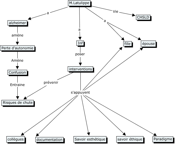
Cette carte de concepts créée avec IHMC CmapTools traite de: Sic 1.cmap, M.Latulippe a Inf, interventions s'appuyent Paradigme, interventions s'appuyent documentation, M.Latulippe a épouse, alzheimer amène Perte d'autonomie, interventions s'appuyent fille, interventions s'appuyent épouse, interventions prévenir Risques de chute, Inf poser interventions, Perte d'autonomie Amène Confusion, interventions s'appuyent collègues, interventions s'appuyent savoir éthique, Confusion Entraine Risques de chute, M.Latulippe a alzheimer, interventions s'appuyent Savoir esthétique, M.Latulippe a fille, M.Latulippe Vie CHSLD