WARNING:
JavaScript is turned OFF. None of the links on this concept map will
work until it is reactivated.
If you need help turning JavaScript On, click here.
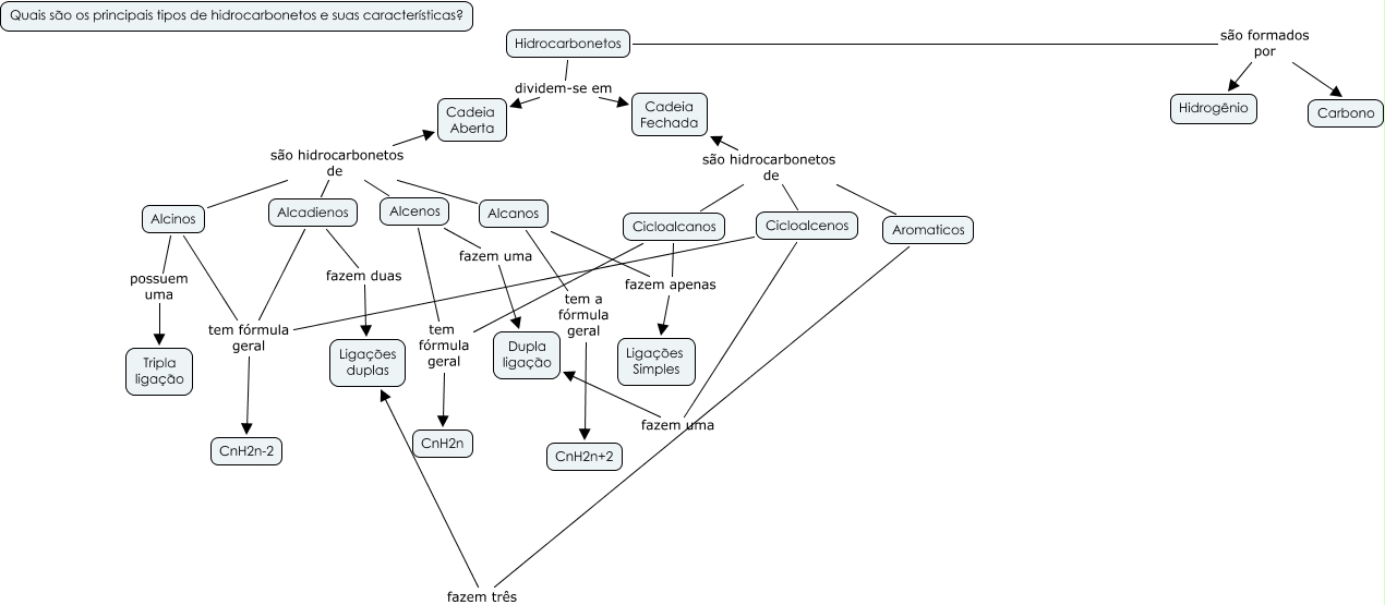
Esse mapa conceitual, produzido no IHMC CmapTools, tem a informação relacionada a: Hidrocarbonetos, Hidrocarbonetos são formados por Carbono, Aromaticos fazem três Ligações duplas, Alcanos fazem apenas Ligações Simples, Alcadienos fazem duas Ligações duplas, Alcinos possuem uma Tripla ligação, Cicloalcanos são hidrocarbonetos de Cadeia Fechada, Cicloalcenos são hidrocarbonetos de Cadeia Fechada, Alcanos são hidrocarbonetos de Cadeia Aberta, Alcadienos tem fórmula geral CnH2n-2, Alcinos tem fórmula geral CnH2n-2, Hidrocarbonetos são formados por Hidrogênio, Alcanos tem a fórmula geral CnH2n+2, Alcadienos são hidrocarbonetos de Cadeia Aberta, Hidrocarbonetos dividem-se em Cadeia Aberta, Alcenos tem fórmula geral CnH2n, Cicloalcanos tem fórmula geral CnH2n, Cicloalcenos fazem uma Dupla ligação, Cicloalcanos fazem apenas Ligações Simples, Alcenos fazem uma Dupla ligação, Aromaticos são hidrocarbonetos de Cadeia Fechada