WARNING:
JavaScript is turned OFF. None of the links on this concept map will
work until it is reactivated.
If you need help turning JavaScript On, click here.
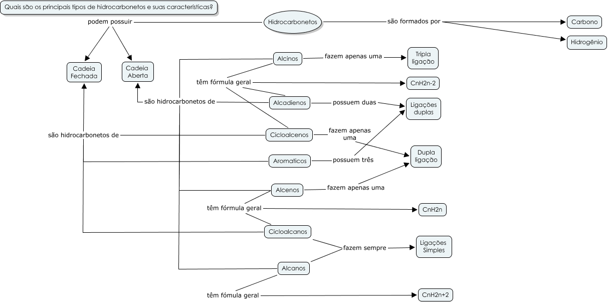
Esse mapa conceitual, produzido no IHMC CmapTools, tem a informação relacionada a: Hidrocarbonetos, Alcenos são hidrocarbonetos de Cadeia Aberta, Cicloalcenos têm fórmula geral CnH2n-2, Alcadienos possuem duas Ligações duplas, Aromaticos possuem três Ligações duplas, Alcenos fazem apenas uma Dupla ligação, Alcenos têm fórmula geral CnH2n, Alcinos têm fórmula geral CnH2n-2, Aromaticos são hidrocarbonetos de Cadeia Fechada, Alcinos são hidrocarbonetos de Cadeia Aberta, Cicloalcanos têm fórmula geral CnH2n, Hidrocarbonetos são formados por Hidrogênio, Cicloalcanos são hidrocarbonetos de Cadeia Fechada, Cicloalcenos são hidrocarbonetos de Cadeia Fechada, Alcanos são hidrocarbonetos de Cadeia Aberta, Alcadienos são hidrocarbonetos de Cadeia Aberta, Cicloalcanos fazem sempre Ligações Simples, Hidrocarbonetos podem possuir Cadeia Aberta, Hidrocarbonetos podem possuir Cadeia Fechada, Alcanos fazem sempre Ligações Simples, Alcinos fazem apenas uma Tripla ligação