WARNING:
JavaScript is turned OFF. None of the links on this concept map will
work until it is reactivated.
If you need help turning JavaScript On, click here.
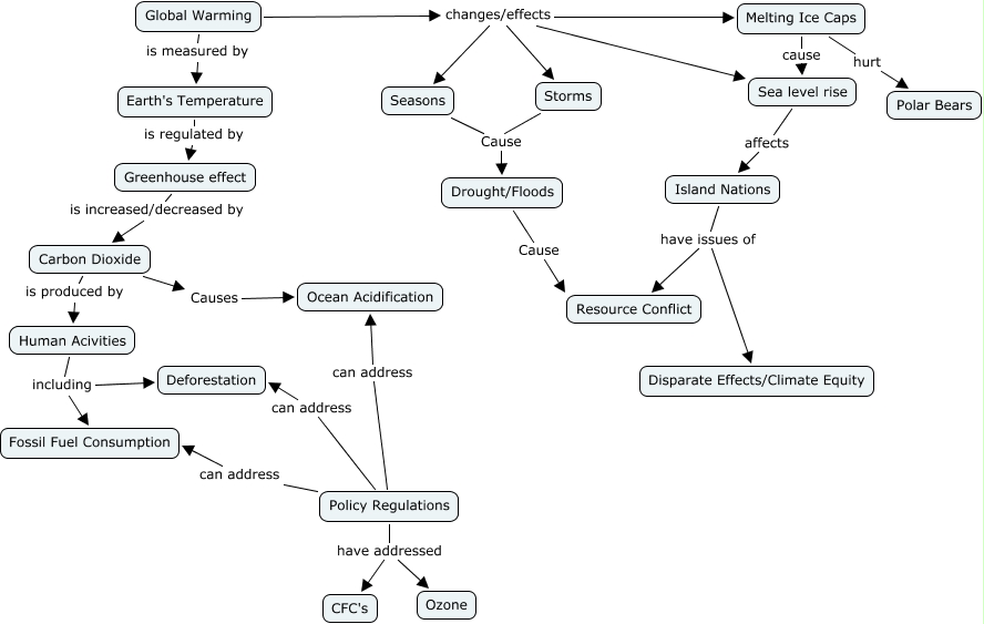
This Concept Map, created with IHMC CmapTools, has information related to: Global Warming_Åse Mitchell, Global Warming is measured by Earth's Temperature, Sea level rise affects Island Nations, Drought/Floods Cause Resource Conflict, Policy Regulations can address Ocean Acidification, Greenhouse effect is increased/decreased by Carbon Dioxide, Policy Regulations can address Fossil Fuel Consumption, Global Warming changes/effects Seasons, Carbon Dioxide is produced by Human Acivities, Melting Ice Caps hurt Polar Bears, Carbon Dioxide Causes Ocean Acidification, Global Warming changes/effects Storms, Storms Cause Drought/Floods, Policy Regulations have addressed Ozone, Island Nations have issues of Disparate Effects/Climate Equity, Seasons Cause Drought/Floods, Global Warming changes/effects Sea level rise, Island Nations have issues of Resource Conflict, Global Warming changes/effects Melting Ice Caps, Policy Regulations can address Deforestation, Melting Ice Caps cause Sea level rise