WARNING:
JavaScript is turned OFF. None of the links on this concept map will
work until it is reactivated.
If you need help turning JavaScript On, click here.
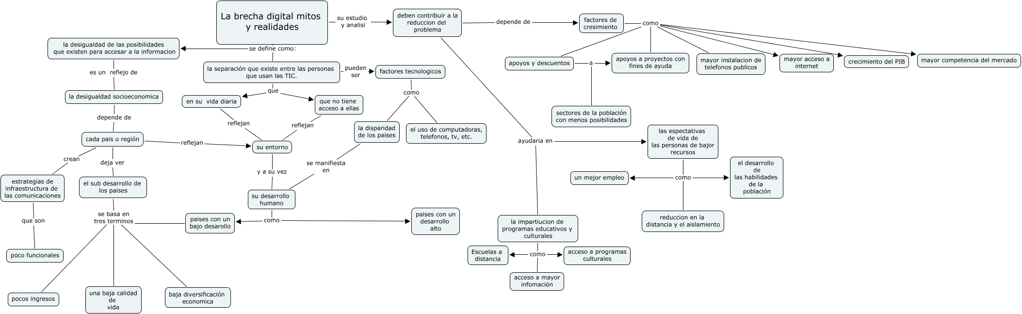
Este Cmap, tiene información relacionada con: mapa sobre la brecha digital, que no tiene acceso a ellas reflejan su entorno, la impartiucion de programas educativos y culturales como acceso a programas culturales, la separación que existe entre las personas que usan las TIC. que que no tiene acceso a ellas, la disparidad de los paises se manifiesta en su desarrollo humano, factores de cresimiento como crecimiento del PIB, factores tecnologicos como la disparidad de los paises, La brecha digital mitos y realidades se define como: la separación que existe entre las personas que usan las TIC., la desigualdad socioeconomica depende de cada pais o región, la impartiucion de programas educativos y culturales como Escuelas a distancia, su desarrollo humano como paises con un bajo desarollo, factores de cresimiento como apoyos y descuentos, La brecha digital mitos y realidades se define como: la desigualdad de las posibilidades que existen para accesar a la informacion, las espectativas de vida de las personas de bajor recursos como reduccion en la distancia y el aislamiento, factores de cresimiento como mayor instalacion de telefonos publicos, la impartiucion de programas educativos y culturales como acceso a mayor infomación, paises con un bajo desarollo se basa en tres terminos una baja calidad de vida, factores tecnologicos como el uso de computadoras, telefonos, tv, etc., estrategias de infraestructura de las comunicaciones que son poco funcionales, el sub desarrollo de los paises se basa en tres terminos una baja calidad de vida, paises con un bajo desarollo se basa en tres terminos pocos ingresos