WARNING:
JavaScript is turned OFF. None of the links on this concept map will
work until it is reactivated.
If you need help turning JavaScript On, click here.
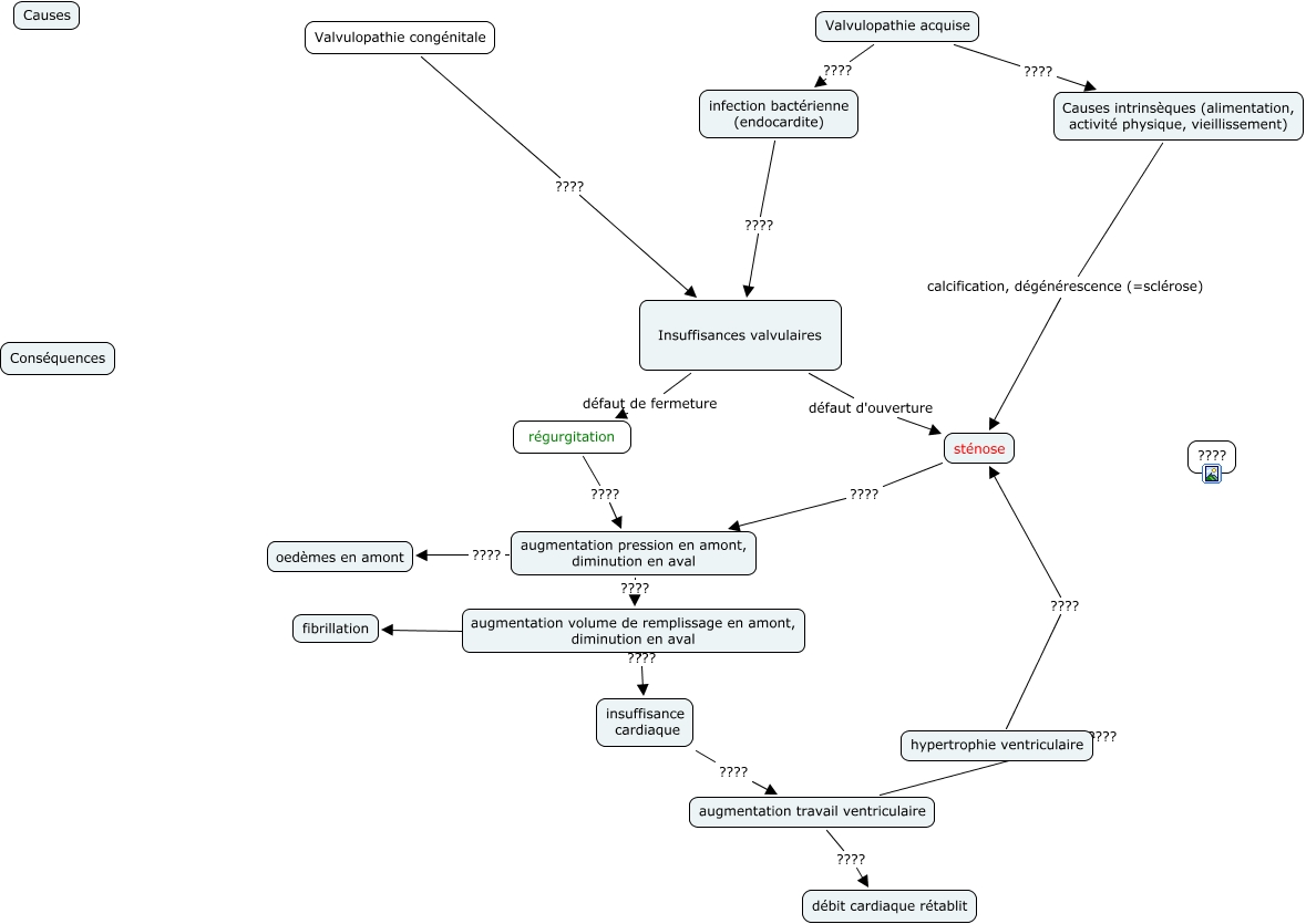
Cette carte de concepts créée avec IHMC CmapTools traite de: Insuffisance valvulaire 1, augmentation volume de remplissage en amont, diminution en aval ???? insuffisance cardiaque, augmentation pression en amont, diminution en aval ???? augmentation volume de remplissage en amont, diminution en aval, Insuffisances valvulaires défaut d'ouverture sténose, augmentation travail ventriculaire ???? débit cardiaque rétablit, Causes intrinsèques (alimentation, activité physique, vieillissement) calcification, dégénérescence (=sclérose) sténose, augmentation travail ventriculaire ???? hypertrophie ventriculaire, hypertrophie ventriculaire ???? sténose, insuffisance cardiaque ???? augmentation travail ventriculaire, sténose ???? augmentation pression en amont, diminution en aval, Valvulopathie acquise ???? infection bactérienne (endocardite), augmentation pression en amont, diminution en aval ???? oedèmes en amont, augmentation volume de remplissage en amont, diminution en aval ???? fibrillation, Valvulopathie congénitale ???? Insuffisances valvulaires, infection bactérienne (endocardite) ???? Insuffisances valvulaires, Valvulopathie acquise ???? Causes intrinsèques (alimentation, activité physique, vieillissement), régurgitation ???? augmentation pression en amont, diminution en aval, Insuffisances valvulaires défaut de fermeture régurgitation