WARNING:
JavaScript is turned OFF. None of the links on this concept map will
work until it is reactivated.
If you need help turning JavaScript On, click here.
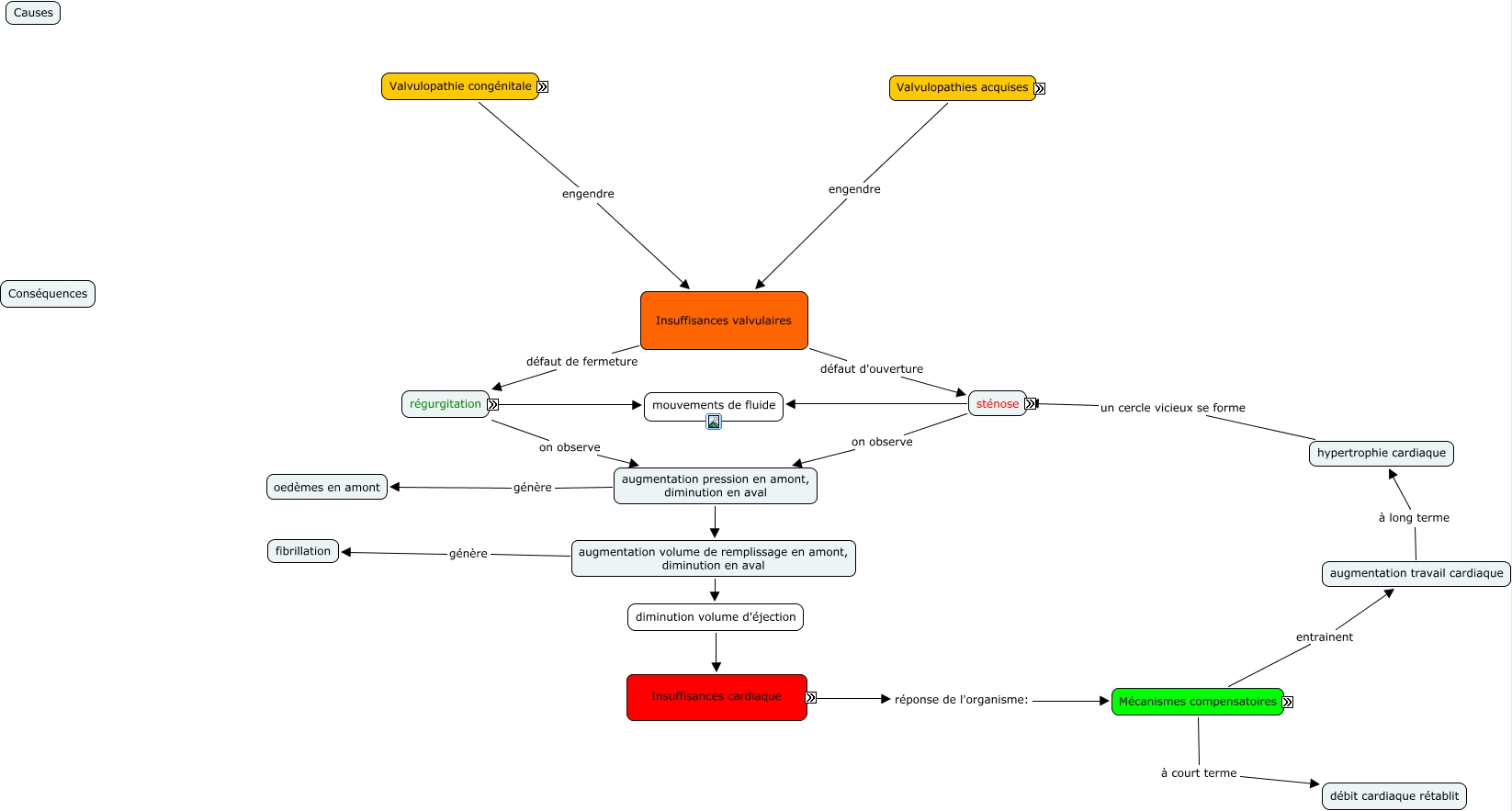
Cette carte de concepts créée avec IHMC CmapTools traite de: Insuffisance valvulaire 2, rénine clive l'angiotensinogène en angiotensine 1, cathécolamines qui agissent via cellules pacemaker, augmentation pression OG augmentation pression pulmonaire, Mécanismes compensatoires entrainent augmentation travail cardiaque, Causes intrinsèques soit infarctus, cellules pacemaker effet dromotrope +, Insuffisances valvulaires défaut d'ouverture sténose, barorécepteurs détectent diminution de pression et stimule SNC, cathécolamines qui agissent via toute cellules cardiaques, besoins physiologiques consommation nutriments, =incapacité du coeur à assurer un débit cardiaque nécessaire aux besoins physiologiques, régurgitation mitrale augmentation travail VG, augmentation pression en amont, diminution en aval augmentation volume de remplissage en amont, diminution en aval, diminution volume d'éjection Insuffisances cardiaque, aldostérone entraine rétention Na+ excrétion K+, augmentation travail VG hypertrophie VG, angiotensine 2 provoque vasoconstriction artérioles périphériques, Causes intrinsèques soit vieillissement, osmorécepteurs détectent augmentation osmolarité des liquides corporels et entraine synthèse et sécrétion de vasopressine (ADH), augmentation volume de remplissage en amont, diminution en aval diminution volume d'éjection