WARNING:
JavaScript is turned OFF. None of the links on this concept map will
work until it is reactivated.
If you need help turning JavaScript On, click here.
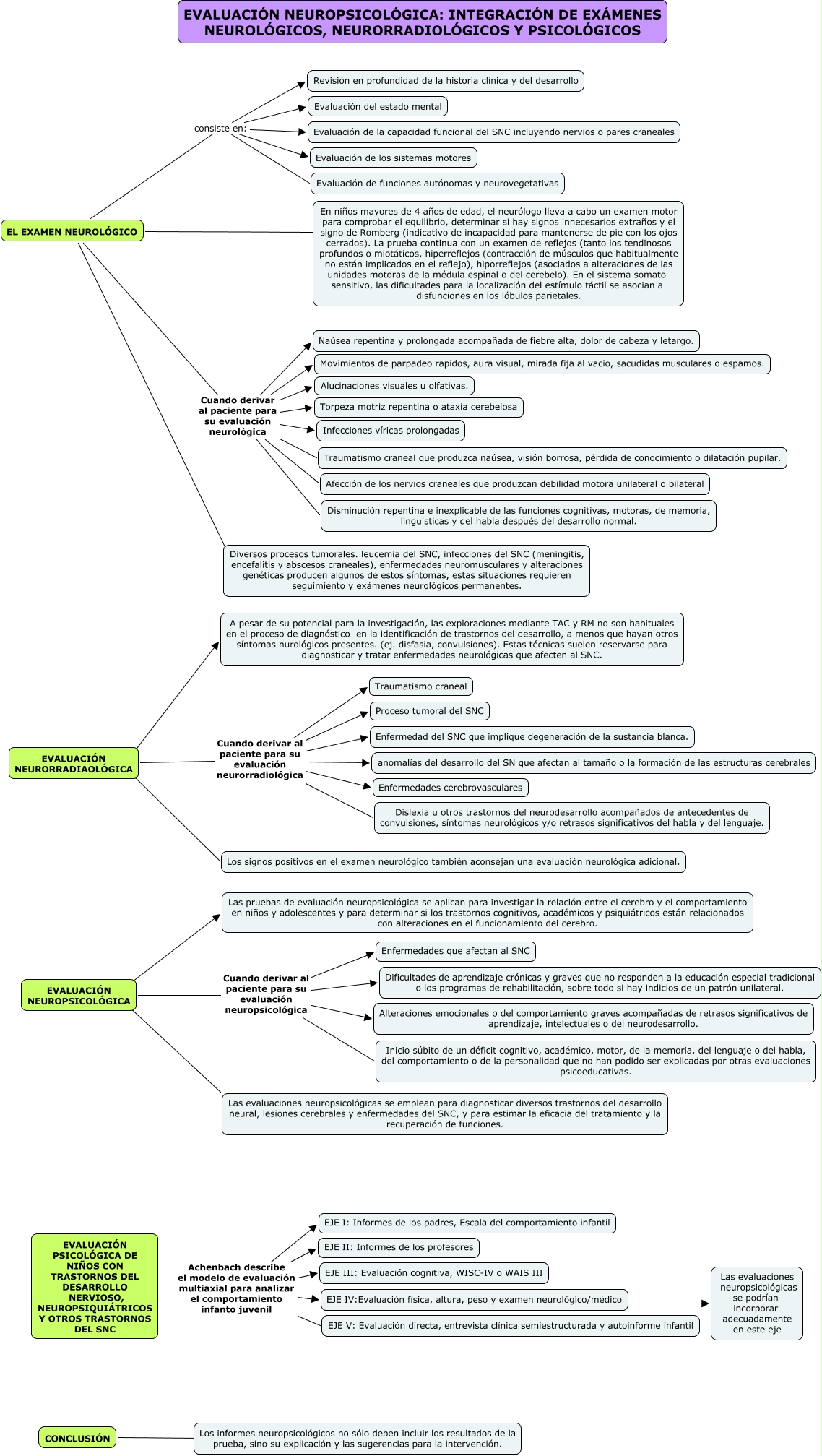
Este Cmap, tiene información relacionada con: MAPA_RESUMEN_NEUROPSICOLOGIA_5, EVALUACIÓN NEURORRADIAOLÓGICA Cuando derivar al paciente para su evaluación neurorradiológica anomalías del desarrollo del SN que afectan al tamaño o la formación de las estructuras cerebrales, EVALUACIÓN NEUROPSICOLÓGICA Cuando derivar al paciente para su evaluación neuropsicológica Inicio súbito de un déficit cognitivo, académico, motor, de la memoria, del lenguaje o del habla, del comportamiento o de la personalidad que no han podido ser explicadas por otras evaluaciones psicoeducativas., EVALUACIÓN PSICOLÓGICA DE NIÑOS CON TRASTORNOS DEL DESARROLLO NERVIOSO, NEUROPSIQUIÁTRICOS Y OTROS TRASTORNOS DEL SNC Achenbach describe el modelo de evaluación multiaxial para analizar el comportamiento infanto juvenil EJE V: Evaluación directa, entrevista clínica semiestructurada y autoinforme infantil, EVALUACIÓN NEUROPSICOLÓGICA Cuando derivar al paciente para su evaluación neuropsicológica Alteraciones emocionales o del comportamiento graves acompañadas de retrasos significativos de aprendizaje, intelectuales o del neurodesarrollo., EVALUACIÓN NEURORRADIAOLÓGICA Cuando derivar al paciente para su evaluación neurorradiológica Enfermedad del SNC que implique degeneración de la sustancia blanca., EL EXAMEN NEUROLÓGICO Cuando derivar al paciente para su evaluación neurológica Movimientos de parpadeo rapidos, aura visual, mirada fija al vacio, sacudidas musculares o espamos., EL EXAMEN NEUROLÓGICO consiste en: Evaluación de los sistemas motores, EL EXAMEN NEUROLÓGICO Cuando derivar al paciente para su evaluación neurológica Infecciones víricas prolongadas, EL EXAMEN NEUROLÓGICO Cuando derivar al paciente para su evaluación neurológica Torpeza motriz repentina o ataxia cerebelosa, EL EXAMEN NEUROLÓGICO consiste en: Evaluación de funciones autónomas y neurovegetativas, EL EXAMEN NEUROLÓGICO Cuando derivar al paciente para su evaluación neurológica Alucinaciones visuales u olfativas., EL EXAMEN NEUROLÓGICO Cuando derivar al paciente para su evaluación neurológica Disminución repentina e inexplicable de las funciones cognitivas, motoras, de memoria, linguisticas y del habla después del desarrollo normal., EL EXAMEN NEUROLÓGICO consiste en: Evaluación del estado mental, EVALUACIÓN NEURORRADIAOLÓGICA Cuando derivar al paciente para su evaluación neurorradiológica Proceso tumoral del SNC, EVALUACIÓN PSICOLÓGICA DE NIÑOS CON TRASTORNOS DEL DESARROLLO NERVIOSO, NEUROPSIQUIÁTRICOS Y OTROS TRASTORNOS DEL SNC Achenbach describe el modelo de evaluación multiaxial para analizar el comportamiento infanto juvenil EJE I: Informes de los padres, Escala del comportamiento infantil, CONCLUSIÓN ???? Los informes neuropsicológicos no sólo deben incluir los resultados de la prueba, sino su explicación y las sugerencias para la intervención., EVALUACIÓN NEUROPSICOLÓGICA Cuando derivar al paciente para su evaluación neuropsicológica Enfermedades que afectan al SNC, EVALUACIÓN NEURORRADIAOLÓGICA Cuando derivar al paciente para su evaluación neurorradiológica Traumatismo craneal, EVALUACIÓN NEUROPSICOLÓGICA ???? Las evaluaciones neuropsicológicas se emplean para diagnosticar diversos trastornos del desarrollo neural, lesiones cerebrales y enfermedades del SNC, y para estimar la eficacia del tratamiento y la recuperación de funciones., EL EXAMEN NEUROLÓGICO ???? Diversos procesos tumorales. leucemia del SNC, infecciones del SNC (meningitis, encefalitis y abscesos craneales), enfermedades neuromusculares y alteraciones genéticas producen algunos de estos síntomas, estas situaciones requieren seguimiento y exámenes neurológicos permanentes.