WARNING:
JavaScript is turned OFF. None of the links on this concept map will
work until it is reactivated.
If you need help turning JavaScript On, click here.
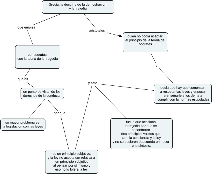
Este Cmap, tiene información relacionada con: Sin Título 1, decia que hay que comensar a respetar las leyes y enpesar a enseñarle a los dema a cumplir con la normas estipuladas y esto fue lo que ocasiono la trajedia por que se encontraron dos principios validos que son: la consiencia y la ley y no se pusieron deacuerdo en hacer una sintesis., Grecia, la doctrina de la demostracion y la trajedia que empiza por socrates con la teoria de la tragedia, Grecia, la doctrina de la demostracion y la trajedia aristoteles quien no podia aceptar el principio de la teoria de socrates, quien no podia aceptar el principio de la teoria de socrates y decia que hay que comensar a respetar las leyes y enpesar a enseñarle a los dema a cumplir con la normas estipuladas, por socrates con la teoria de la tragedia que es un punto de vista de los derechos de la conducta, un punto de vista de los derechos de la conducta por que es un primcipio subjetivo, y la ley no acepta ser relativa a un primcipio subjetivo al pensar por si mismo y eso no lo tolera la ley., es un primcipio subjetivo, y la ley no acepta ser relativa a un primcipio subjetivo al pensar por si mismo y eso no lo tolera la ley. y esto fue lo que ocasiono la trajedia por que se encontraron dos principios validos que son: la consiencia y la ley y no se pusieron deacuerdo en hacer una sintesis., un punto de vista de los derechos de la conducta y su mayor problema es la legislacion con las leyes