WARNING:
JavaScript is turned OFF. None of the links on this concept map will
work until it is reactivated.
If you need help turning JavaScript On, click here.
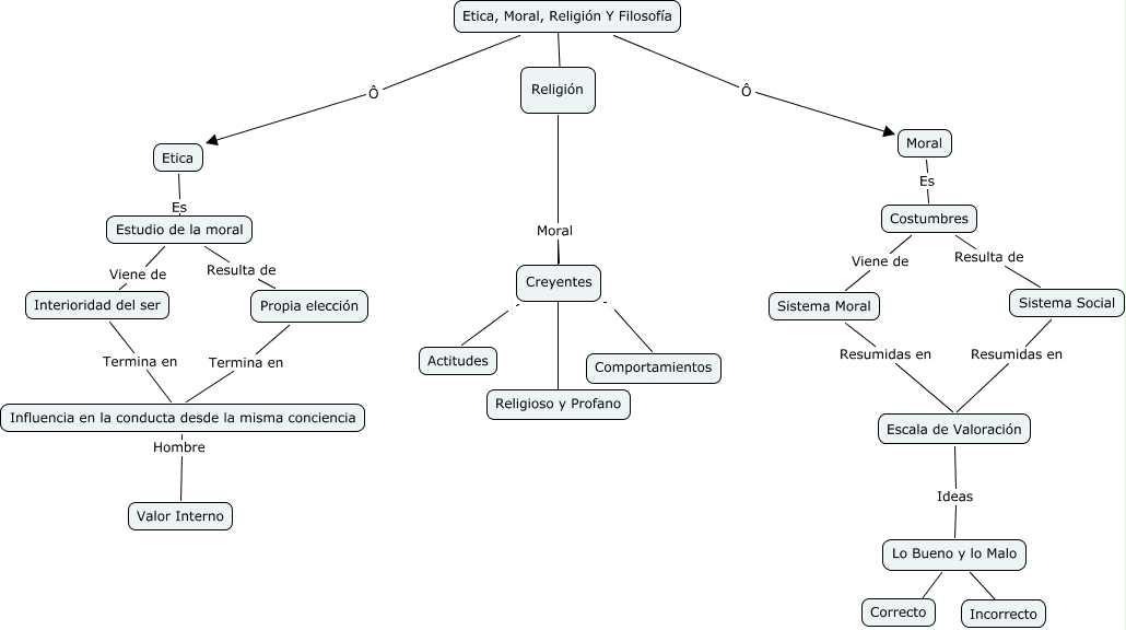
Este Cmap, tiene información relacionada con: Etica, Moral y Religiòn, Religión Moral Creyentes, Lo Bueno y lo Malo ???? Incorrecto, Estudio de la moral Viene de Interioridad del ser, Sistema Moral Resumidas en Escala de Valoración, Costumbres Resulta de Sistema Social, Etica, Moral, Religión Y Filosofía Ô Etica, Etica Es Estudio de la moral, Religión Moral ????, Estudio de la moral Resulta de Propia elección, Sistema Social Resumidas en Escala de Valoración, Escala de Valoración Ideas Lo Bueno y lo Malo, Etica, Moral, Religión Y Filosofía ???? ????, Etica, Moral, Religión Y Filosofía Ô Moral, Influencia en la conducta desde la misma conciencia Hombre Valor Interno, Interioridad del ser Termina en Influencia en la conducta desde la misma conciencia, Lo Bueno y lo Malo ???? Correcto, Creyentes Comportamientos, Moral Es Costumbres, Creyentes Actitudes, Costumbres Viene de Sistema Moral