WARNING:
JavaScript is turned OFF. None of the links on this concept map will
work until it is reactivated.
If you need help turning JavaScript On, click here.
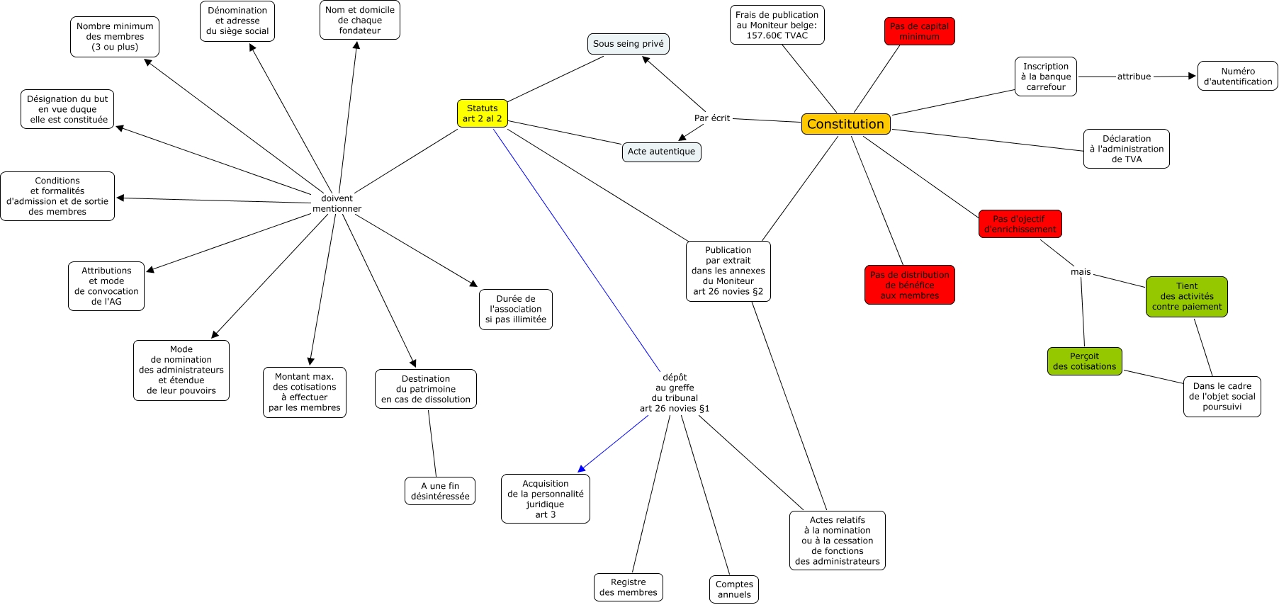
Cette carte de concepts créée avec IHMC CmapTools traite de: ASBL Page 3, Inscription à la banque carrefour attribue Numéro d'autentification, Acte autentique ???? Statuts art 2 al 2, Statuts art 2 al 2 doivent mentionner Nom et domicile de chaque fondateur, Actes relatifs à la nomination ou à la cessation de fonctions des administrateurs dépôt au greffe du tribunal art 26 novies §1 Acquisition de la personnalité juridique art 3, Statuts art 2 al 2 doivent mentionner Désignation du but en vue duque elle est constituée, Tient des activités contre paiement ???? Dans le cadre de l'objet social poursuivi, Constitution Par écrit Sous seing privé, Statuts art 2 al 2 doivent mentionner Conditions et formalités d'admission et de sortie des membres, Constitution ???? Pas de capital minimum, Constitution ???? Publication par extrait dans les annexes du Moniteur art 26 novies §2, Statuts art 2 al 2 doivent mentionner Montant max. des cotisations à effectuer par les membres, Perçoit des cotisations ???? Dans le cadre de l'objet social poursuivi, Statuts art 2 al 2 doivent mentionner Attributions et mode de convocation de l'AG, Constitution ???? Pas d'ojectif d'enrichissement, Actes relatifs à la nomination ou à la cessation de fonctions des administrateurs ???? Publication par extrait dans les annexes du Moniteur art 26 novies §2, Publication par extrait dans les annexes du Moniteur art 26 novies §2 ???? Statuts art 2 al 2, Registre des membres dépôt au greffe du tribunal art 26 novies §1 Acquisition de la personnalité juridique art 3, Constitution ???? Déclaration à l'administration de TVA, Statuts art 2 al 2 doivent mentionner Destination du patrimoine en cas de dissolution, Constitution ???? Pas de distribution de bénéfice aux membres