WARNING:
JavaScript is turned OFF. None of the links on this concept map will
work until it is reactivated.
If you need help turning JavaScript On, click here.
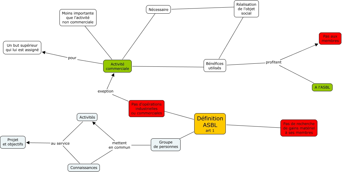
Cette carte de concepts créée avec IHMC CmapTools traite de: ASBL Page 2, Connaissances au service Projet et objectifs, Activités au service Projet et objectifs, Groupe de personnes mettent en commun Activités, Nécessaire ???? Réalisation de l'objet social, Bénéfices utilisés ???? Réalisation de l'objet social, Pas d'opérations industrielles ou commerciales exeption Activité commerciale, Bénéfices utilisés profitent A l'ASBL, Définition ASBL art 1 ???? Groupe de personnes, Activité commerciale ???? Moins importante que l'activité non commerciale, Définition ASBL art 1 ???? Pas d'opérations industrielles ou commerciales, Activité commerciale ???? Bénéfices utilisés, Activité commerciale pour Un but supérieur qui lui est assigné, Groupe de personnes mettent en commun Connaissances, Définition ASBL art 1 ???? Pas de recherche de gains matériel à ses membres, Bénéfices utilisés profitent Pas aux membres, Activité commerciale ???? Nécessaire