WARNING:
JavaScript is turned OFF. None of the links on this concept map will
work until it is reactivated.
If you need help turning JavaScript On, click here.
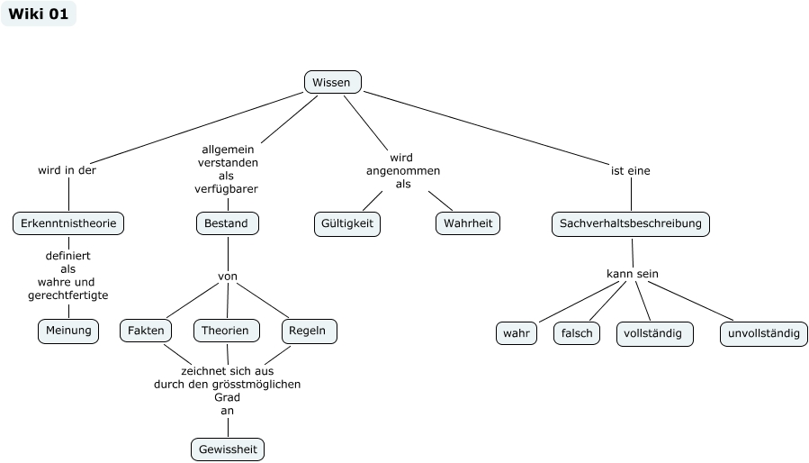
Dieses mit IHMC CmapTools erstellte CMap hat Informationen bezüglich: Wiki 01, Sachverhaltsbeschreibung kann sein unvollständig, Theorien zeichnet sich aus durch den grösstmöglichen Grad an Gewissheit, Wissen ist eine Sachverhaltsbeschreibung, Fakten zeichnet sich aus durch den grösstmöglichen Grad an Gewissheit, Wissen wird angenommen als Wahrheit, Sachverhaltsbeschreibung kann sein vollständig, Bestand von Theorien, Erkenntnistheorie definiert als wahre und gerechtfertigte Meinung, Bestand von Fakten, Regeln zeichnet sich aus durch den grösstmöglichen Grad an Gewissheit, Wissen allgemein verstanden als verfügbarer Bestand, Sachverhaltsbeschreibung kann sein wahr, Bestand von Regeln, Sachverhaltsbeschreibung kann sein falsch, Wissen wird in der Erkenntnistheorie, Wissen wird angenommen als Gültigkeit