WARNING:
JavaScript is turned OFF. None of the links on this concept map will
work until it is reactivated.
If you need help turning JavaScript On, click here.
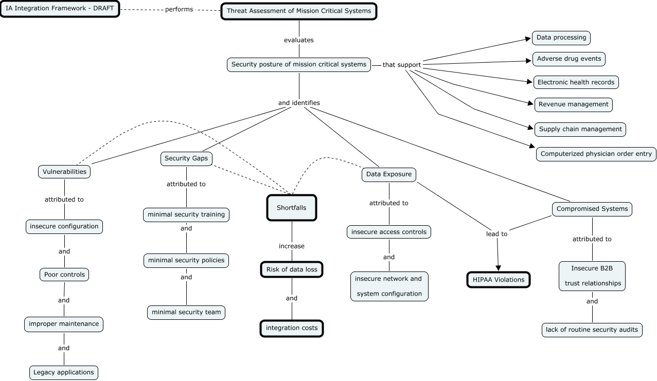
This Concept Map, created with IHMC CmapTools, has information related to: Carlos_Individual_7-23, Security posture of mission critical systems and identifies Data Exposure, Compromised Systems lead to Data Exposure, Security posture of mission critical systems and identifies Data Exposure, Security posture of mission critical systems and identifies Compromised Systems, Security posture of mission critical systems that support Revenue management, Security posture of mission critical systems and identifies Vulnerabilities, improper maintenance and Legacy applications, Security posture of mission critical systems that support Computerized physician order entry, Shortfalls ???? Data Exposure, Poor controls and improper maintenance, Security posture of mission critical systems and identifies Security Gaps, Security posture of mission critical systems and identifies Security Gaps, Threat Assessment of Mission Critical Systems performs IA Integration Framework - DRAFT, Compromised Systems lead to HIPAA Violations, Threat Assessment of Mission Critical Systems evaluates Security posture of mission critical systems, Risk of data loss increase Shortfalls, Insecure B2B trust relationships and lack of routine security audits, Shortfalls ???? Security Gaps, Security posture of mission critical systems and identifies Vulnerabilities, Security Gaps attributed to minimal security training