WARNING:
JavaScript is turned OFF. None of the links on this concept map will
work until it is reactivated.
If you need help turning JavaScript On, click here.
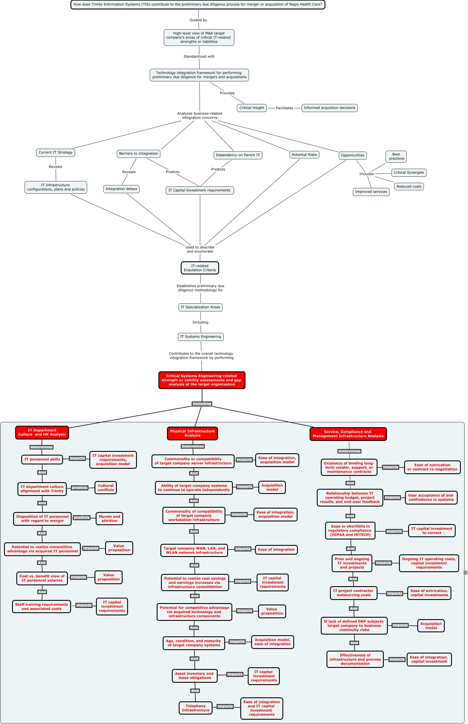
This Concept Map, created with IHMC CmapTools, has information related to: Josh_Individual_7-21, IT Systems Engineering Contributes to the overall technology integration framework by performing Critical Systems Engineering-related strength or liability assessments and gap analysis at the target organization, IT project contractor outsourcing costs impacts Ease of extrication, capital investments, Gaps or shortfalls in regulatory compliance (HIPAA and HITECH) And Prior and ongoing IT investments and projects, Opportunities Includes Critical Synergies, Integration delays Used to describe and enumerate IT-related Evaulation Criteria, Ability of target company systems to continue to operate independently impacts Acquisition model, Asset inventory and lease obligations And Telephony Infrastructure, Potential for competitive advantage via acquired technology and infrastructure components impacts Value proposition, Barriers to Integration Reveals Integration delays, Asset inventory and lease obligations impacts IT capital investment requirements, Critical Systems Engineering-related strength or liability assessments and gap analysis at the target organization Including IT Department Culture and HR Analysis, IT department culture alignment with Trinity And Disposition of IT personnel with regard to merger, Technology integration framework for performing preliminary due diligence for mergers and acquisitions Analyzes business-related integration concerns Barriers to Integration, Dependency on Parent IT Predicts IT Capital Investment requirements, Age, condition, and maturity of target company systems And Asset inventory and lease obligations, Staff training requirements and associated costs impacts IT capital investment requirements, Prior and ongoing IT investments and projects impacts Ongoing IT operating costs, capital investment requirements, Disposition of IT personnel with regard to merger predicts Morale and attrition, Commonality of compatibility of target company workstation infrastructure impacts Ease of integration, acquisition model, Potential to realize cost savings and earnings increases via infrastructure consolidation And Potential for competitive advantage via acquired technology and infrastructure components