WARNING:
JavaScript is turned OFF. None of the links on this concept map will
work until it is reactivated.
If you need help turning JavaScript On, click here.
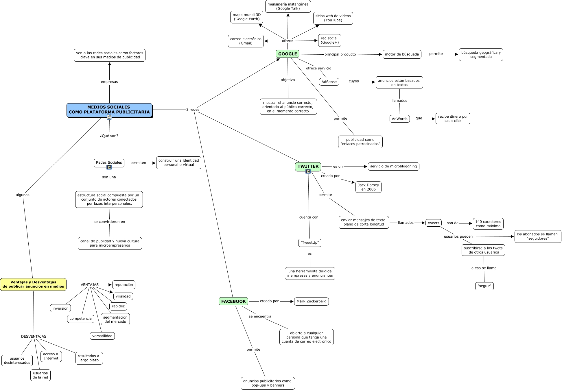
Este Cmap, tiene información relacionada con: Medios sociales.cmap, enviar mensajes de texto plano de corta longitud llamados tweets, Ventajas y Desventajas de publicar anuncios en medios DESVENTAJAS acceso a Internet, FACEBOOK se encuentra abierto a cualquier persona que tenga una cuenta de correo electrónico, MEDIOS SOCIALES COMO PLATAFORMA PUBLICITARIA ¿Qué son? Redes Sociales, Ventajas y Desventajas de publicar anuncios en medios VENTAJAS viralidad, Ventajas y Desventajas de publicar anuncios en medios VENTAJAS competencia, MEDIOS SOCIALES COMO PLATAFORMA PUBLICITARIA 3 redes FACEBOOK, Ventajas y Desventajas de publicar anuncios en medios DESVENTAJAS usuarios desinteresados, GOOGLE ofrece mapa mundi 3D (Google Earth), suscribirse a los twets de otros usuarios a eso se llama "seguir", AdWords que recibe dinero por cada click, tweets usuarios pueden suscribirse a los twets de otros usuarios, Ventajas y Desventajas de publicar anuncios en medios VENTAJAS inversión, FACEBOOK creado por Mark Zuckerberg, tweets son de 140 caracteres como máximo, TWITTER cuenta con "TweetUp", Ventajas y Desventajas de publicar anuncios en medios VENTAJAS versatilidad, TWITTER es un servicio de microbloggning, GOOGLE principal producto motor de búsqueda, Ventajas y Desventajas de publicar anuncios en medios VENTAJAS rapidez