WARNING:
JavaScript is turned OFF. None of the links on this concept map will
work until it is reactivated.
If you need help turning JavaScript On, click here.
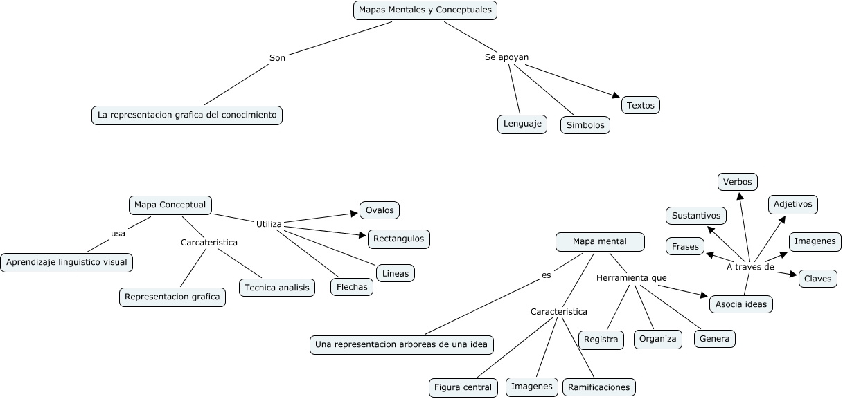
Este Cmap, tiene información relacionada con: Mapa mental, Mapa mental Caracteristica Imagenes, Mapa mental Caracteristica Figura central, Mapa Conceptual Utiliza Flechas, Mapa Conceptual Utiliza Rectangulos, Mapas Mentales y Conceptuales Se apoyan Textos, Asocia ideas A traves de Imagenes, Mapa Conceptual usa Aprendizaje linguistico visual, Asocia ideas A traves de Frases, Mapa mental Herramienta que Organiza, Mapa Conceptual Carcateristica Tecnica analisis, Mapa mental Caracteristica Ramificaciones, Mapas Mentales y Conceptuales Se apoyan Lenguaje, Mapa mental Herramienta que Genera, Asocia ideas A traves de Sustantivos, Mapa mental Herramienta que Registra, Mapas Mentales y Conceptuales Se apoyan Simbolos, Mapa mental Herramienta que Asocia ideas, Asocia ideas A traves de Claves, Mapas Mentales y Conceptuales Son La representacion grafica del conocimiento, Asocia ideas A traves de Adjetivos