WARNING:
JavaScript is turned OFF. None of the links on this concept map will
work until it is reactivated.
If you need help turning JavaScript On, click here.
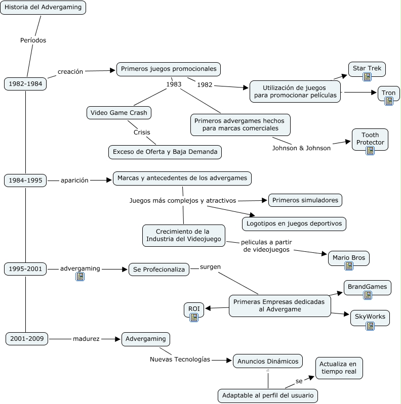
Este Cmap, tiene información relacionada con: Historia Advergaming, 1995-2001 advergaming Se Profecionaliza, 1982-1984 a 1984-1995, Advergaming Nuevas Tecnologías Anuncios Dinámicos, Crecimiento de la Industria del Videojuego peliculas a partir de videojuegos Mario Bros, 1984-1995 - 1995-2001, Anuncios Dinámicos - Adaptable al perfil del usuario, Primeros juegos promocionales 1983 Video Game Crash, Primeras Empresas dedicadas al Advergame ???? BrandGames, Marcas y antecedentes de los advergames Juegos más complejos y atractivos Logotipos en juegos deportivos, Utilización de juegos para promocionar películas ???? Star Trek, Primeros juegos promocionales 1982 Utilización de juegos para promocionar películas, Marcas y antecedentes de los advergames Juegos más complejos y atractivos Primeros simuladores, 1995-2001 - 2001-2009, 1984-1995 aparición Marcas y antecedentes de los advergames, Utilización de juegos para promocionar películas ???? Tron, Primeros juegos promocionales 1983 Primeros advergames hechos para marcas comerciales, Se Profecionaliza surgen Primeras Empresas dedicadas al Advergame, Historia del Advergaming Períodos 1982-1984, Primeros advergames hechos para marcas comerciales Johnson & Johnson Tooth Protector, Primeras Empresas dedicadas al Advergame ???? ROI