WARNING:
JavaScript is turned OFF. None of the links on this concept map will
work until it is reactivated.
If you need help turning JavaScript On, click here.
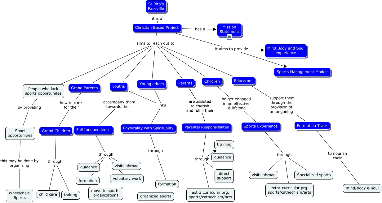
This Concept Map, created with IHMC CmapTools, has information related to: St Rita - Sports Project, Christian Based Project aims to reach out to Educators, Sports Experience through Specialized sports, Christian Based Project has a Mission Statement, Christian Based Project it aims to provide Sports Management Models, People who lack sports opportunites by providing Sport opportunities, Parental Responsibilites through direct support, Full Independence through visits abroad, Physicality with Spirituality through organized sports, Grand Parents how to care for their Grand Children, Sports Experience through visits abroad, Grand Children through child care, Sports Experience through extra-curricular prg. sports/cathechism/arts, Christian Based Project aims to reach out to Young adults, Young adults links Physicality with Spirituality, Educators support them through the provision of an ongoning Formation Track, Full Independence through move to sports organizations, Parental Responsibilites through training, Parental Responsibilites through extra curricular prg. sports/cathechism/arts, Formation Track to nourish their mind/body & soul, Full Independence through voluntary work