WARNING:
JavaScript is turned OFF. None of the links on this concept map will
work until it is reactivated.
If you need help turning JavaScript On, click here.
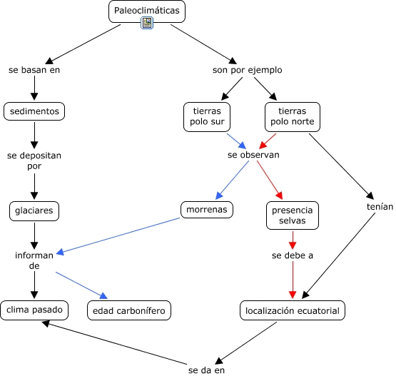
Este Cmap, tiene información relacionada con: Pruebas paleoclimáticas, tierras polo norte se observan morrenas, Paleoclimáticas son por ejemplo tierras polo norte, tierras polo sur se observan presencia selvas, tierras polo norte tenían localización ecuatorial, morrenas informan de edad carbonífero, localización ecuatorial se da en clima pasado, sedimentos se depositan por glaciares, glaciares informan de edad carbonífero, glaciares informan de clima pasado, Paleoclimáticas se basan en sedimentos, tierras polo norte se observan presencia selvas, tierras polo sur se observan morrenas, Paleoclimáticas son por ejemplo tierras polo sur, presencia selvas se debe a localización ecuatorial, morrenas informan de clima pasado