WARNING:
JavaScript is turned OFF. None of the links on this concept map will
work until it is reactivated.
If you need help turning JavaScript On, click here.
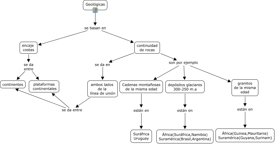
Este Cmap, tiene información relacionada con: Pruebas geológicas, encaje costas se da entre plataformas continentales, continuidad de rocas son por ejemplo granitos de la misma edad, continuidad de rocas son por ejemplo Cadenas montañosas de la misma edad, continuidad de rocas son por ejemplo depósitos glaciares 300-250 m.a, Geológicas se basan en encaje costas, Geológicas se basan en continuidad de rocas, ambos lados de la línea de unión se da entre plataformas continentales, depósitos glaciares 300-250 m.a están en África(Suráfrica,Namibia) Suramérica(Brasil,Argentina), continuidad de rocas se da en ambos lados de la línea de unión, ambos lados de la línea de unión se da entre continentes, Cadenas montañosas de la misma edad están en Suráfrica Uruguay, encaje costas se da entre continentes, granitos de la misma edad están en África(Guinea,Mauritania) Suramérica(Guyana,Surinam)