WARNING:
JavaScript is turned OFF. None of the links on this concept map will
work until it is reactivated.
If you need help turning JavaScript On, click here.
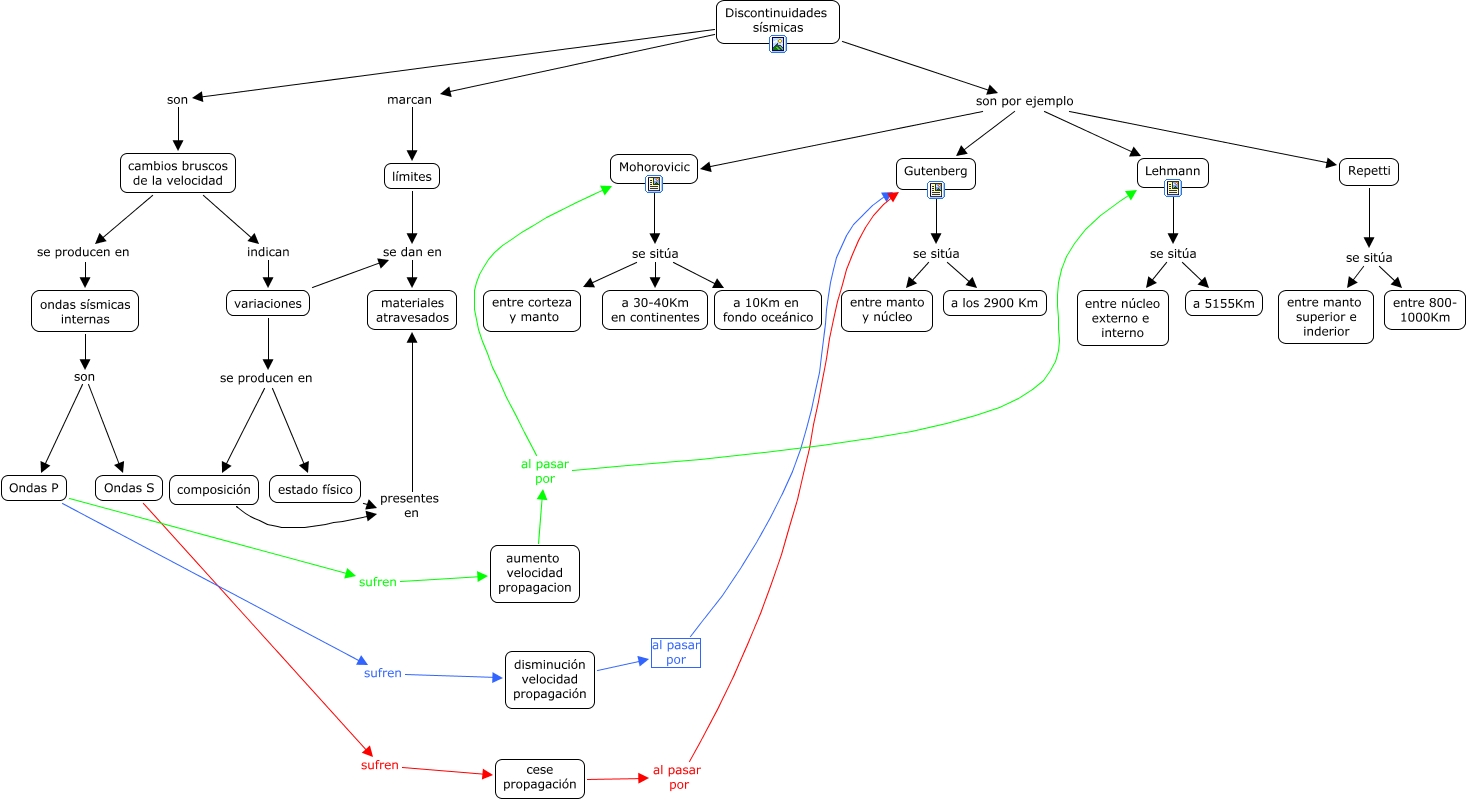
Este Cmap, tiene información relacionada con: discontinuidades, cese propagación al pasar por Gutenberg, Lehmann se sitúa a 5155Km, disminución velocidad propagación al pasar por Gutenberg, Mohorovicic se sitúa entre corteza y manto, Gutenberg se sitúa entre manto y núcleo, Ondas P sufren aumento velocidad propagacion, ondas sísmicas internas son Ondas P, Discontinuidades sísmicas son por ejemplo Lehmann, Discontinuidades sísmicas son por ejemplo Mohorovicic, Ondas P sufren disminución velocidad propagación, Discontinuidades sísmicas son por ejemplo Repetti, cambios bruscos de la velocidad se producen en ondas sísmicas internas, variaciones se producen en estado físico, Repetti se sitúa entre 800- 1000Km, variaciones se dan en materiales atravesados, cambios bruscos de la velocidad indican variaciones, Ondas S sufren cese propagación, Mohorovicic se sitúa a 10Km en fondo oceánico, aumento velocidad propagacion al pasar por Lehmann, ondas sísmicas internas son Ondas S