WARNING:
JavaScript is turned OFF. None of the links on this concept map will
work until it is reactivated.
If you need help turning JavaScript On, click here.
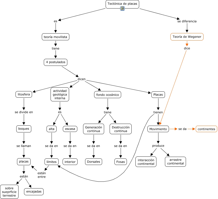
Este Cmap, tiene información relacionada con: tectónica placas, 4 postulados dicen fondo oceánico, Tectónica de placas es teoría movilista, actividad geológica interna es escasa, fondo oceánico tiene Destrucción continua, actividad geológica interna es alta, fondo oceánico tiene Generación continua, litosfera se divide en boques, Generación continua se da en Dorsales, placas están encajadas, escasa se da en interior, Placas tienen Movimiento, placas están sobre sueprficie terrestre, 4 postulados dicen Placas, Movimiento se da continentes, Teoría de Wegener dice Movimiento, alta se da en límites, Tectónica de placas se diferencia Teoría de Wegener, 4 postulados dicen litosfera, Placas tienen límites, límites están entre placas