WARNING:
JavaScript is turned OFF. None of the links on this concept map will
work until it is reactivated.
If you need help turning JavaScript On, click here.
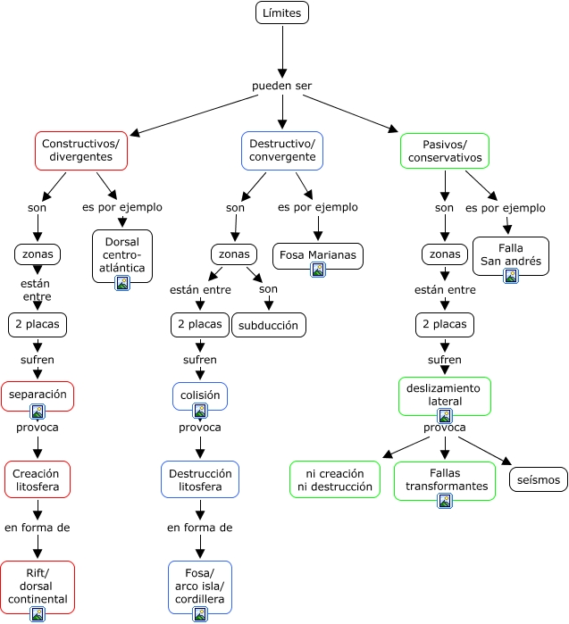
Este Cmap, tiene información relacionada con: Límites, zonas están entre 2 placas, Destructivo/ convergente es por ejemplo Fosa Marianas, Límites pueden ser Pasivos/ conservativos, Pasivos/ conservativos son zonas, Destrucción litosfera en forma de Fosa/ arco isla/ cordillera, colisión provoca Destrucción litosfera, Constructivos/ divergentes son zonas, Creación litosfera en forma de Rift/ dorsal continental, deslizamiento lateral provoca seísmos, zonas están entre 2 placas, 2 placas sufren separación, Límites pueden ser Destructivo/ convergente, Destructivo/ convergente son zonas, Constructivos/ divergentes es por ejemplo Dorsal centro- atlántica, zonas son subducción, deslizamiento lateral provoca Fallas transformantes, 2 placas sufren colisión, deslizamiento lateral provoca ni creación ni destrucción, separación provoca Creación litosfera, Límites pueden ser Constructivos/ divergentes