WARNING:
JavaScript is turned OFF. None of the links on this concept map will
work until it is reactivated.
If you need help turning JavaScript On, click here.
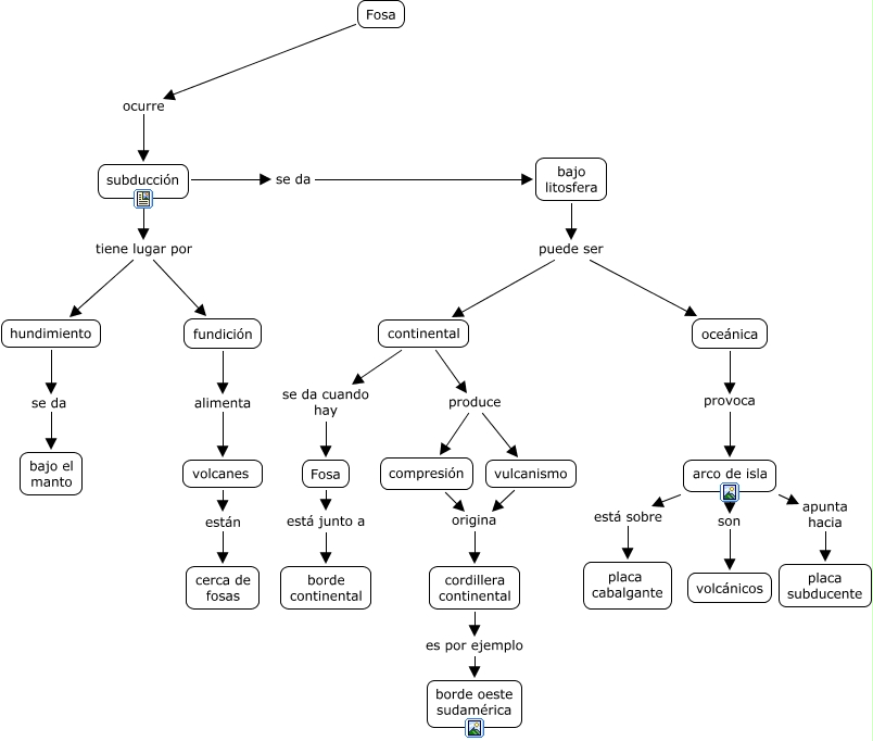
Este Cmap, tiene información relacionada con: subducción, cordillera continental es por ejemplo borde oeste sudamérica, oceánica provoca arco de isla, fundición alimenta volcanes, subducción tiene lugar por hundimiento, Fosa ocurre subducción, continental produce compresión, arco de isla apunta hacia placa subducente, compresión origina cordillera continental, bajo litosfera puede ser oceánica, Fosa está junto a borde continental, arco de isla son volcánicos, hundimiento se da bajo el manto, continental se da cuando hay Fosa, subducción tiene lugar por fundición, subducción se da bajo litosfera, continental produce vulcanismo, bajo litosfera puede ser continental, arco de isla está sobre placa cabalgante, volcanes están cerca de fosas, vulcanismo origina cordillera continental