WARNING:
JavaScript is turned OFF. None of the links on this concept map will
work until it is reactivated.
If you need help turning JavaScript On, click here.
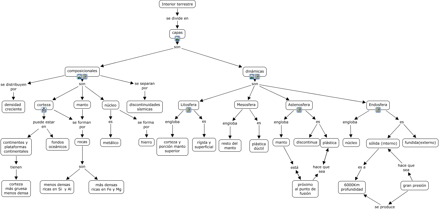
Este Cmap, tiene información relacionada con: capas internas, corteza se forman por rocas, Endosfera es sólida (interno), Mesosfera es plástica dúctil, dinámicas son Mesosfera, Astenosfera es discontinua, capas son dinámicas, dinámicas son Astenosfera, corteza puede estar en continentes y plataformas continentales, continentes y plataformas continentales tienen corteza más gruesa menos densa, gran presión hace que sea sólida (interno), Astenosfera es plástica, capas son composicionales, composicionales son núcleo, composicionales se distribuyen por densidad creciente, gran presión se produce 6000Km profundidad, núcleo es metálico, rocas son más densas ricas en Fe y Mg, próximo al punto de fusión hace que sea plástica, composicionales se separan por discontinuidades sísmicas, núcleo se forma por hierro