WARNING:
JavaScript is turned OFF. None of the links on this concept map will
work until it is reactivated.
If you need help turning JavaScript On, click here.
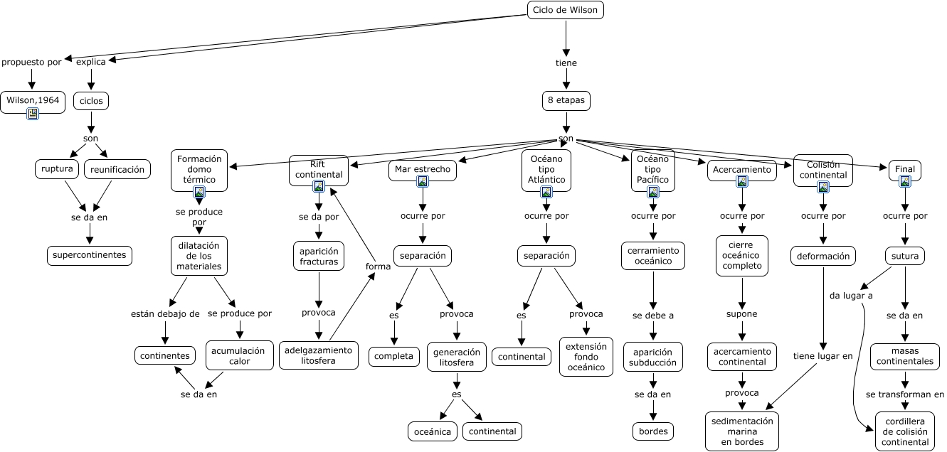
Este Cmap, tiene información relacionada con: Ciclo Wilson, separación es completa, ciclos son ruptura, acercamiento continental provoca sedimentación marina en bordes, separación provoca extensión fondo oceánico, dilatación de los materiales se produce por acumulación calor, dilatación de los materiales están debajo de continentes, 8 etapas son Océano tipo Pacífico, masas continentales se transforman en cordillera de colisión continental, adelgazamiento litosfera forma Rift continental, 8 etapas son Rift continental, 8 etapas son Acercamiento, acumulación calor se da en continentes, sutura se da en masas continentales, Océano tipo Pacífico ocurre por cerramiento oceánico, generación litosfera es oceánica, Acercamiento ocurre por cierre oceánico completo, sutura da lugar a cordillera de colisión continental, separación es continental, aparición subducción se da en bordes, 8 etapas son Colisión continental