WARNING:
JavaScript is turned OFF. None of the links on this concept map will
work until it is reactivated.
If you need help turning JavaScript On, click here.
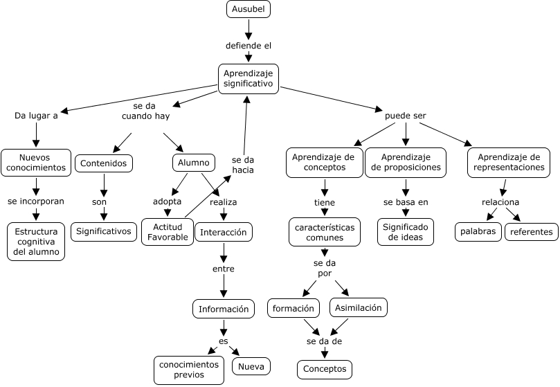
Este Cmap, tiene información relacionada con: Ausubel, Contenidos son Significativos, Alumno adopta Actitud Favorable, Aprendizaje de proposiciones se basa en Significado de ideas, Actitud Favorable se da hacia Aprendizaje significativo, Aprendizaje significativo puede ser Aprendizaje de conceptos, Aprendizaje significativo se da cuando hay Contenidos, características comunes se da por Asimilación, Aprendizaje significativo puede ser Aprendizaje de proposiciones, características comunes se da por formación, Información es conocimientos previos, Alumno realiza Interacción, Interacción entre Información, Aprendizaje de representaciones relaciona referentes, Aprendizaje de representaciones relaciona palabras, Aprendizaje significativo se da cuando hay Alumno, Aprendizaje significativo puede ser Aprendizaje de representaciones, Nuevos conocimientos se incorporan Estructura cognitiva del alumno, Ausubel defiende el Aprendizaje significativo, Información es Nueva, Aprendizaje de conceptos tiene características comunes