WARNING:
JavaScript is turned OFF. None of the links on this concept map will
work until it is reactivated.
If you need help turning JavaScript On, click here.
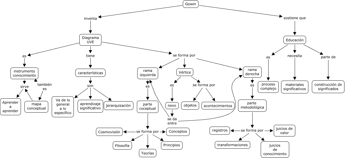
Este Cmap, tiene información relacionada con: Gowin, instrumento conocimiento sirve Aprender a aprender, instrumento conocimiento también es mapa conceptual, nexo se da entre rama derecha, rama derecha es parte metodológica, características son jerarquización, Diagrama UVE tiene características, parte coceptual se forma por Principios, rama izquierda es parte coceptual, Vértice es nexo, parte coceptual se forma por Conceptos, mapa conceptual sirve Aprender a aprender, Diagrama UVE es instrumento conocimiento, Vértice se forma por acontecimientos, Gowin sostiene que Educación, características son Va de lo general a lo específico, Diagrama UVE se forma por Vértice, parte metodológica se forma por juicios de conocimiento, parte metodológica se forma por registros, Diagrama UVE se forma por rama izquierda, nexo se da entre rama izquierda