WARNING:
JavaScript is turned OFF. None of the links on this concept map will
work until it is reactivated.
If you need help turning JavaScript On, click here.
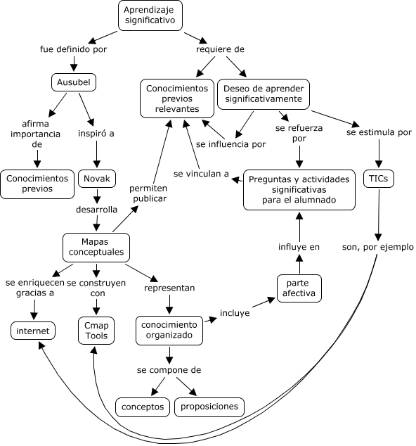
Este Cmap, tiene información relacionada con: aprendizaje significativo, Mapas conceptuales se construyen con Cmap Tools, Aprendizaje significativo requiere de Conocimientos previos relevantes, Deseo de aprender significativamente se estimula por TICs, conocimiento organizado se compone de proposiciones, conocimiento organizado incluye parte afectiva, parte afectiva influye en Preguntas y actividades significativas para el alumnado, Aprendizaje significativo fue definido por Ausubel, Deseo de aprender significativamente se refuerza por Preguntas y actividades significativas para el alumnado, Mapas conceptuales representan conocimiento organizado, Preguntas y actividades significativas para el alumnado se vinculan a Conocimientos previos relevantes, TICs son, por ejemplo internet, TICs son, por ejemplo Cmap Tools, Mapas conceptuales permiten publicar Conocimientos previos relevantes, Aprendizaje significativo requiere de Deseo de aprender significativamente, Ausubel inspiró a Novak, Ausubel afirma importancia de Conocimientos previos, Deseo de aprender significativamente se influencia por Conocimientos previos relevantes, conocimiento organizado se compone de conceptos, Mapas conceptuales se enriquecen gracias a internet, Novak desarrolla Mapas conceptuales