WARNING:
JavaScript is turned OFF. None of the links on this concept map will
work until it is reactivated.
If you need help turning JavaScript On, click here.
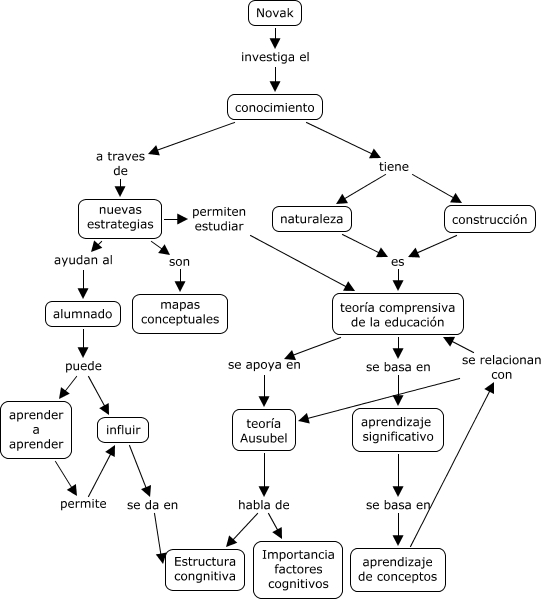
Este Cmap, tiene información relacionada con: Novak, teoría Ausubel habla de Estructura congnitiva, influir se da en Estructura congnitiva, aprendizaje significativo se basa en aprendizaje de conceptos, alumnado puede aprender a aprender, teoría comprensiva de la educación se basa en aprendizaje significativo, nuevas estrategias permiten estudiar teoría comprensiva de la educación, conocimiento tiene construcción, conocimiento tiene naturaleza, nuevas estrategias ayudan al alumnado, construcción es teoría comprensiva de la educación, teoría comprensiva de la educación se apoya en teoría Ausubel, teoría Ausubel habla de Importancia factores cognitivos, Novak investiga el conocimiento, naturaleza es teoría comprensiva de la educación, aprendizaje de conceptos se relacionan con teoría Ausubel, conocimiento a traves de nuevas estrategias, alumnado puede influir, aprendizaje de conceptos se relacionan con teoría comprensiva de la educación, nuevas estrategias son mapas conceptuales, aprender a aprender permite influir