WARNING:
JavaScript is turned OFF. None of the links on this concept map will
work until it is reactivated.
If you need help turning JavaScript On, click here.
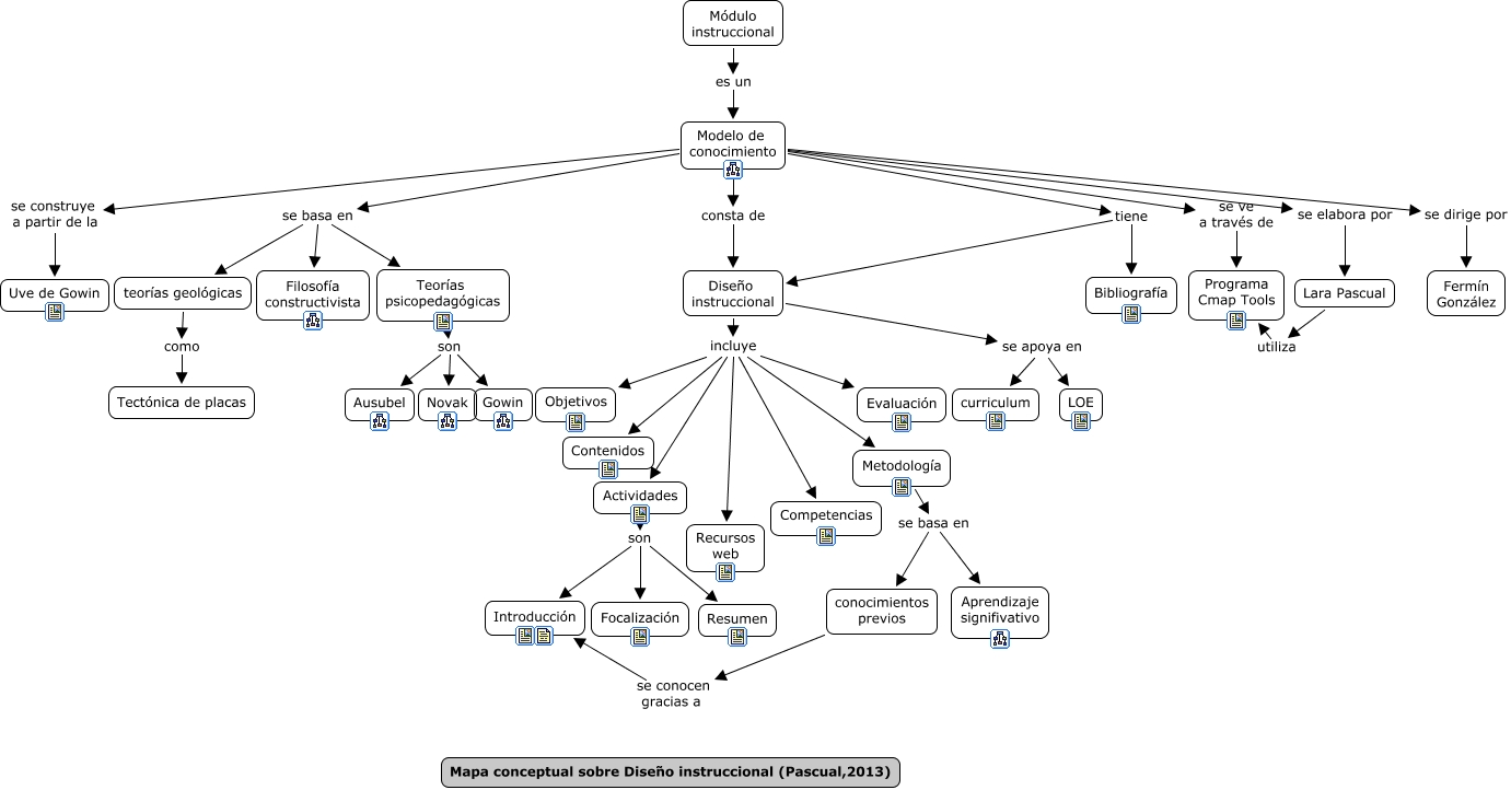
Este Cmap, tiene información relacionada con: MÓDULO INSTRUCCIONAL, Modelo de conocimiento tiene Diseño instruccional, Metodología se basa en conocimientos previos, Modelo de conocimiento se basa en teorías geológicas, Modelo de conocimiento se dirige por Fermín González, Teorías psicopedagógicas son Gowin, Modelo de conocimiento se construye a partir de la Uve de Gowin, Modelo de conocimiento se basa en Filosofía constructivista, Actividades son Introducción, Diseño instruccional se apoya en LOE, Lara Pascual utiliza Programa Cmap Tools, Metodología se basa en Aprendizaje signifivativo, teorías geológicas como Tectónica de placas, Diseño instruccional incluye Recursos web, Modelo de conocimiento consta de Diseño instruccional, Módulo instruccional es un Modelo de conocimiento, Modelo de conocimiento se ve a través de Programa Cmap Tools, Diseño instruccional incluye Actividades, Diseño instruccional incluye Contenidos, Teorías psicopedagógicas son Novak, Modelo de conocimiento se basa en Teorías psicopedagógicas