WARNING:
JavaScript is turned OFF. None of the links on this concept map will
work until it is reactivated.
If you need help turning JavaScript On, click here.
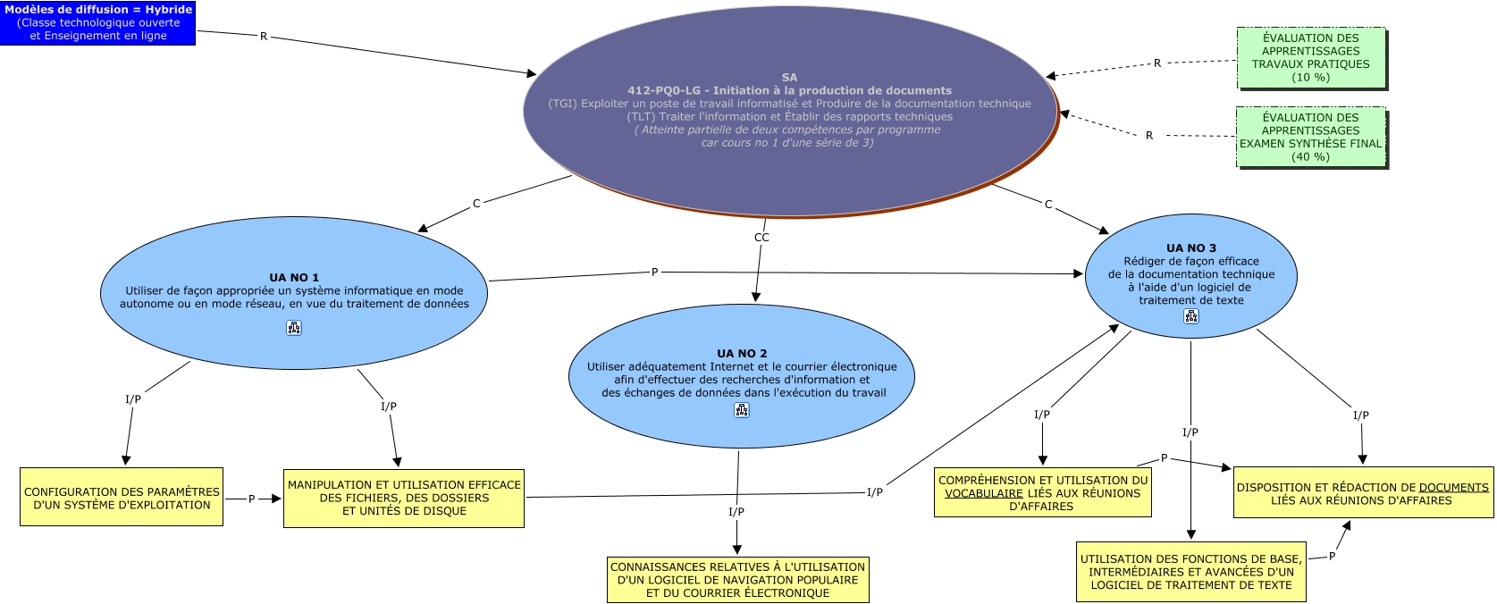
Cette carte de concepts créée avec IHMC CmapTools traite de: PQO_Courte_SA, UA NO 1 Utiliser de façon appropriée un système informatique en mode autonome ou en mode réseau, en vue du traitement de données P UA NO 3 Rédiger de façon efficace de la documentation technique à l'aide d'un logiciel de traitement de texte, UA NO 3 Rédiger de façon efficace de la documentation technique à l'aide d'un logiciel de traitement de texte I/P COMPRÉHENSION ET UTILISATION DU VOCABULAIRE LIÉS AUX RÉUNIONS D'AFFAIRES, UA NO 2 Utiliser adéquatement Internet et le courrier électronique afin d'effectuer des recherches d'information et des échanges de données dans l'exécution du travail I/P CONNAISSANCES RELATIVES À L'UTILISATION D'UN LOGICIEL DE NAVIGATION POPULAIRE ET DU COURRIER ÉLECTRONIQUE, ÉVALUATION DES APPRENTISSAGES TRAVAUX PRATIQUES (10 %) R SA 412-PQ0-LG - Initiation à la production de documents (TGI) Exploiter un poste de travail informatisé et Produire de la documentation technique (TLT) Traiter l'information et Établir des rapports techniques (Atteinte partielle de deux compétences par programme car cours no 1 d'une série de 3), SA 412-PQ0-LG - Initiation à la production de documents (TGI) Exploiter un poste de travail informatisé et Produire de la documentation technique (TLT) Traiter l'information et Établir des rapports techniques (Atteinte partielle de deux compétences par programme car cours no 1 d'une série de 3) C UA NO 1 Utiliser de façon appropriée un système informatique en mode autonome ou en mode réseau, en vue du traitement de données, SA 412-PQ0-LG - Initiation à la production de documents (TGI) Exploiter un poste de travail informatisé et Produire de la documentation technique (TLT) Traiter l'information et Établir des rapports techniques (Atteinte partielle de deux compétences par programme car cours no 1 d'une série de 3) CC UA NO 2 Utiliser adéquatement Internet et le courrier électronique afin d'effectuer des recherches d'information et des échanges de données dans l'exécution du travail, COMPRÉHENSION ET UTILISATION DU VOCABULAIRE LIÉS AUX RÉUNIONS D'AFFAIRES P DISPOSITION ET RÉDACTION DE DOCUMENTS LIÉS AUX RÉUNIONS D'AFFAIRES, Modèles de diffusion = Hybride (Classe technologique ouverte et Enseignement en ligne R SA 412-PQ0-LG - Initiation à la production de documents (TGI) Exploiter un poste de travail informatisé et Produire de la documentation technique (TLT) Traiter l'information et Établir des rapports techniques (Atteinte partielle de deux compétences par programme car cours no 1 d'une série de 3), CONFIGURATION DES PARAMÈTRES D'UN SYSTÈME D'EXPLOITATION P MANIPULATION ET UTILISATION EFFICACE DES FICHIERS, DES DOSSIERS ET UNITÉS DE DISQUE, UA NO 3 Rédiger de façon efficace de la documentation technique à l'aide d'un logiciel de traitement de texte I/P DISPOSITION ET RÉDACTION DE DOCUMENTS LIÉS AUX RÉUNIONS D'AFFAIRES, MANIPULATION ET UTILISATION EFFICACE DES FICHIERS, DES DOSSIERS ET UNITÉS DE DISQUE I/P UA NO 3 Rédiger de façon efficace de la documentation technique à l'aide d'un logiciel de traitement de texte, ÉVALUATION DES APPRENTISSAGES EXAMEN SYNTHÈSE FINAL (40 %) R SA 412-PQ0-LG - Initiation à la production de documents (TGI) Exploiter un poste de travail informatisé et Produire de la documentation technique (TLT) Traiter l'information et Établir des rapports techniques (Atteinte partielle de deux compétences par programme car cours no 1 d'une série de 3), UA NO 3 Rédiger de façon efficace de la documentation technique à l'aide d'un logiciel de traitement de texte I/P UTILISATION DES FONCTIONS DE BASE, INTERMÉDIAIRES ET AVANCÉES D'UN LOGICIEL DE TRAITEMENT DE TEXTE, UTILISATION DES FONCTIONS DE BASE, INTERMÉDIAIRES ET AVANCÉES D'UN LOGICIEL DE TRAITEMENT DE TEXTE P DISPOSITION ET RÉDACTION DE DOCUMENTS LIÉS AUX RÉUNIONS D'AFFAIRES, UA NO 1 Utiliser de façon appropriée un système informatique en mode autonome ou en mode réseau, en vue du traitement de données I/P CONFIGURATION DES PARAMÈTRES D'UN SYSTÈME D'EXPLOITATION, UA NO 1 Utiliser de façon appropriée un système informatique en mode autonome ou en mode réseau, en vue du traitement de données I/P MANIPULATION ET UTILISATION EFFICACE DES FICHIERS, DES DOSSIERS ET UNITÉS DE DISQUE, SA 412-PQ0-LG - Initiation à la production de documents (TGI) Exploiter un poste de travail informatisé et Produire de la documentation technique (TLT) Traiter l'information et Établir des rapports techniques (Atteinte partielle de deux compétences par programme car cours no 1 d'une série de 3) C UA NO 3 Rédiger de façon efficace de la documentation technique à l'aide d'un logiciel de traitement de texte